HOME   LIST
‹–   –›

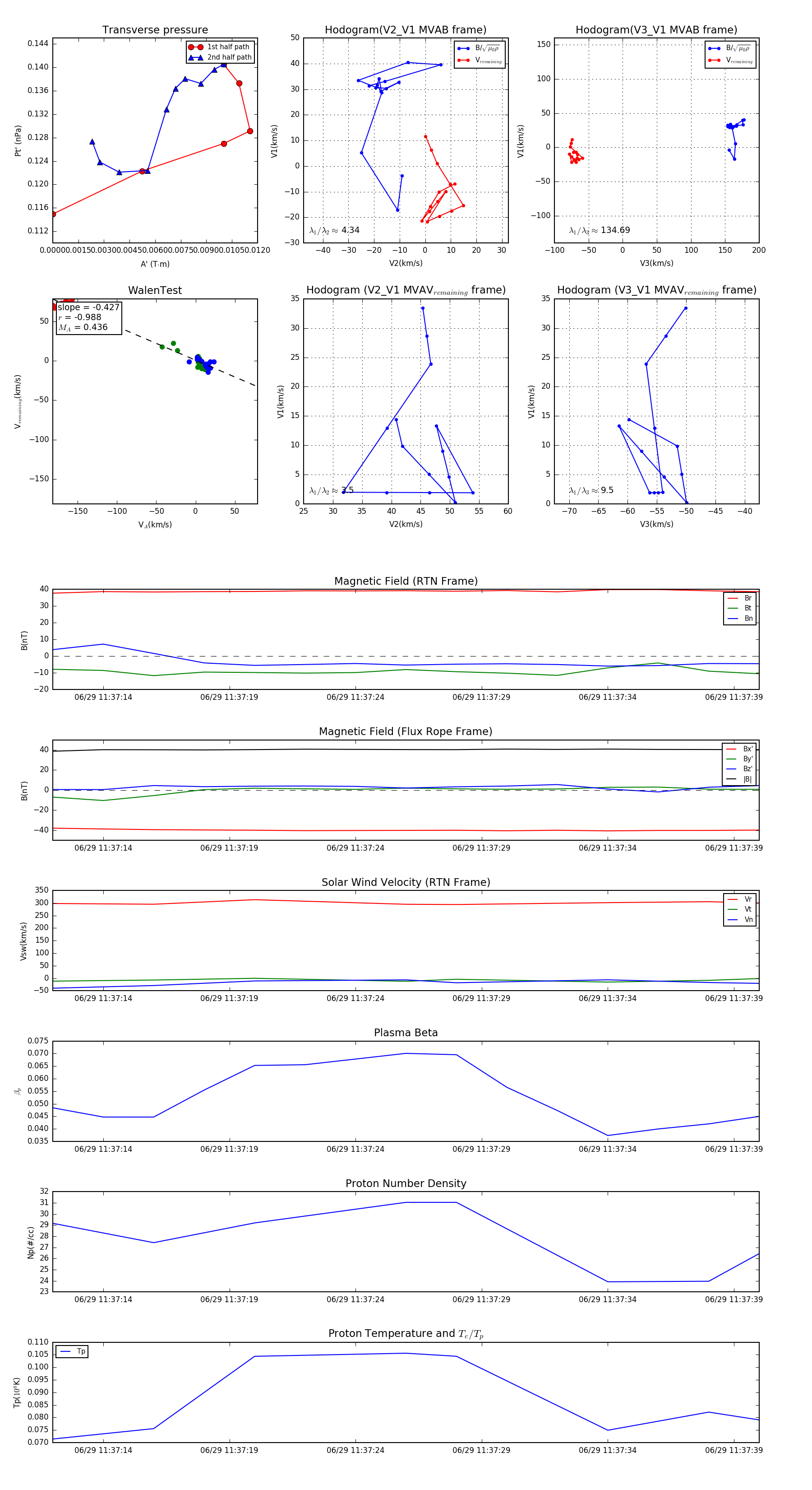
Flux Rope in 2023

Flux Rope Event 2023-06-29 11:37:12 ~ 2023-06-29 11:37:40 (29 seconds)


plot