HOME   LIST
‹–   –›

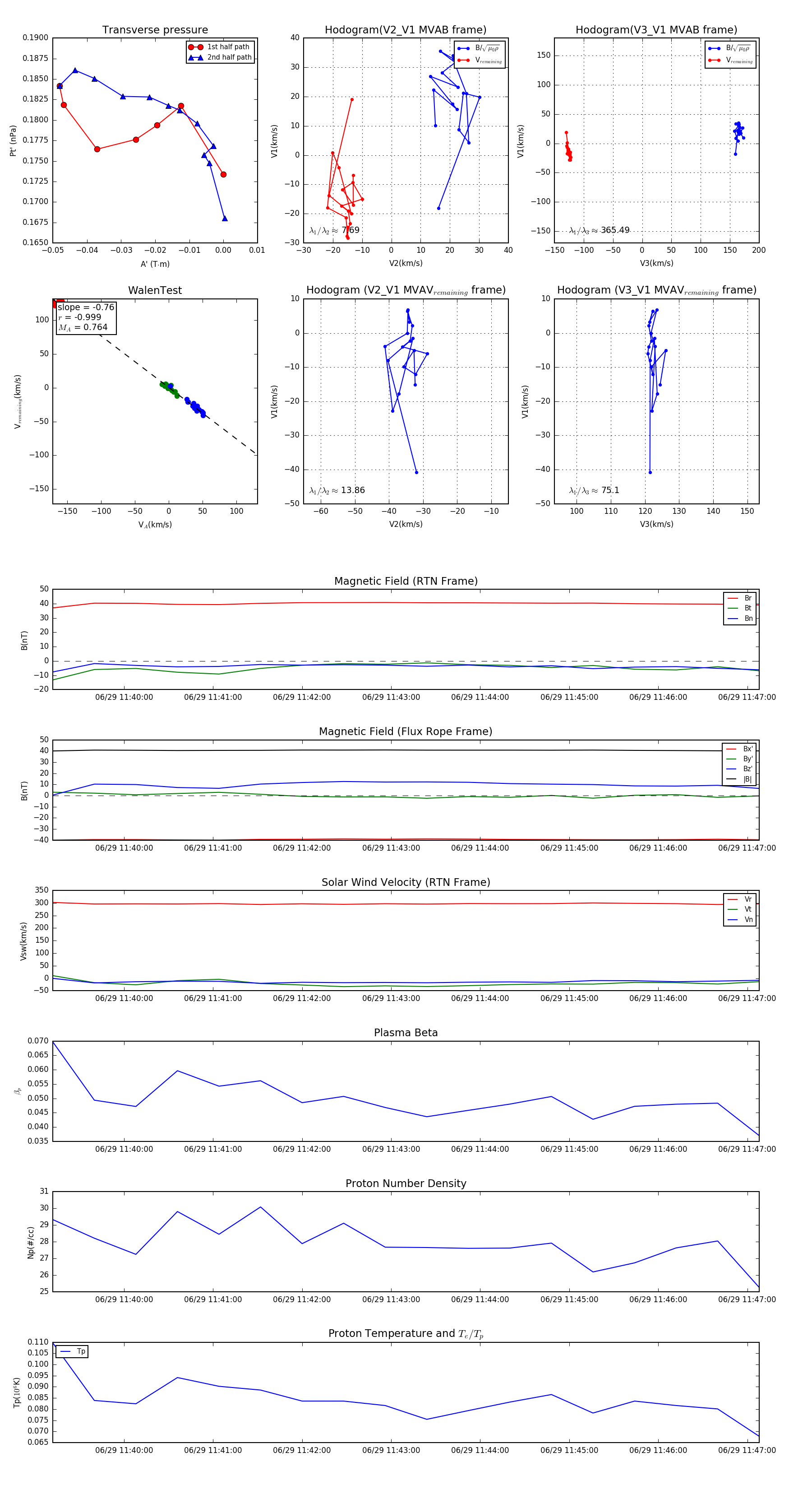
Flux Rope in 2023

Flux Rope Event 2023-06-29 11:39:12 ~ 2023-06-29 11:47:08 (477 seconds)


plot