HOME   LIST
‹–   –›

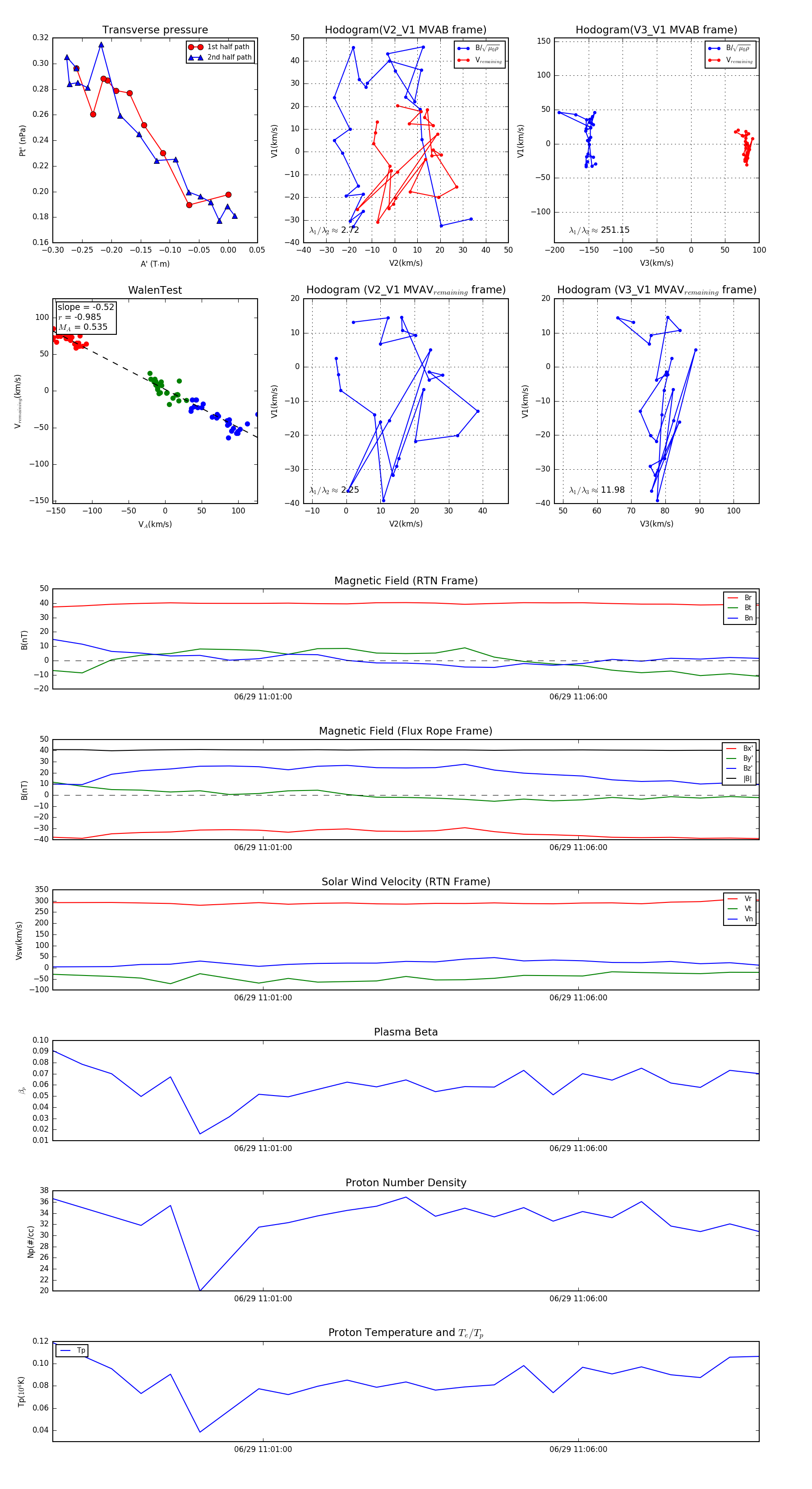
Flux Rope in 2023

Flux Rope Event 2023-06-29 10:57:40 ~ 2023-06-29 11:08:52 (673 seconds)


plot