HOME   LIST
‹–   –›

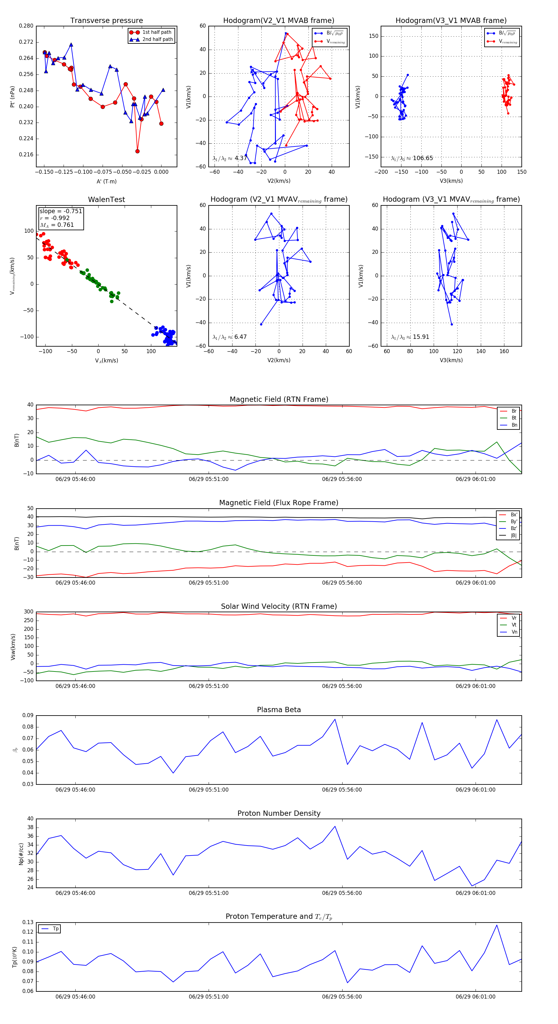
Flux Rope in 2023

Flux Rope Event 2023-06-29 05:44:32 ~ 2023-06-29 06:02:44 (1093 seconds)


plot