HOME   LIST
‹–   –›

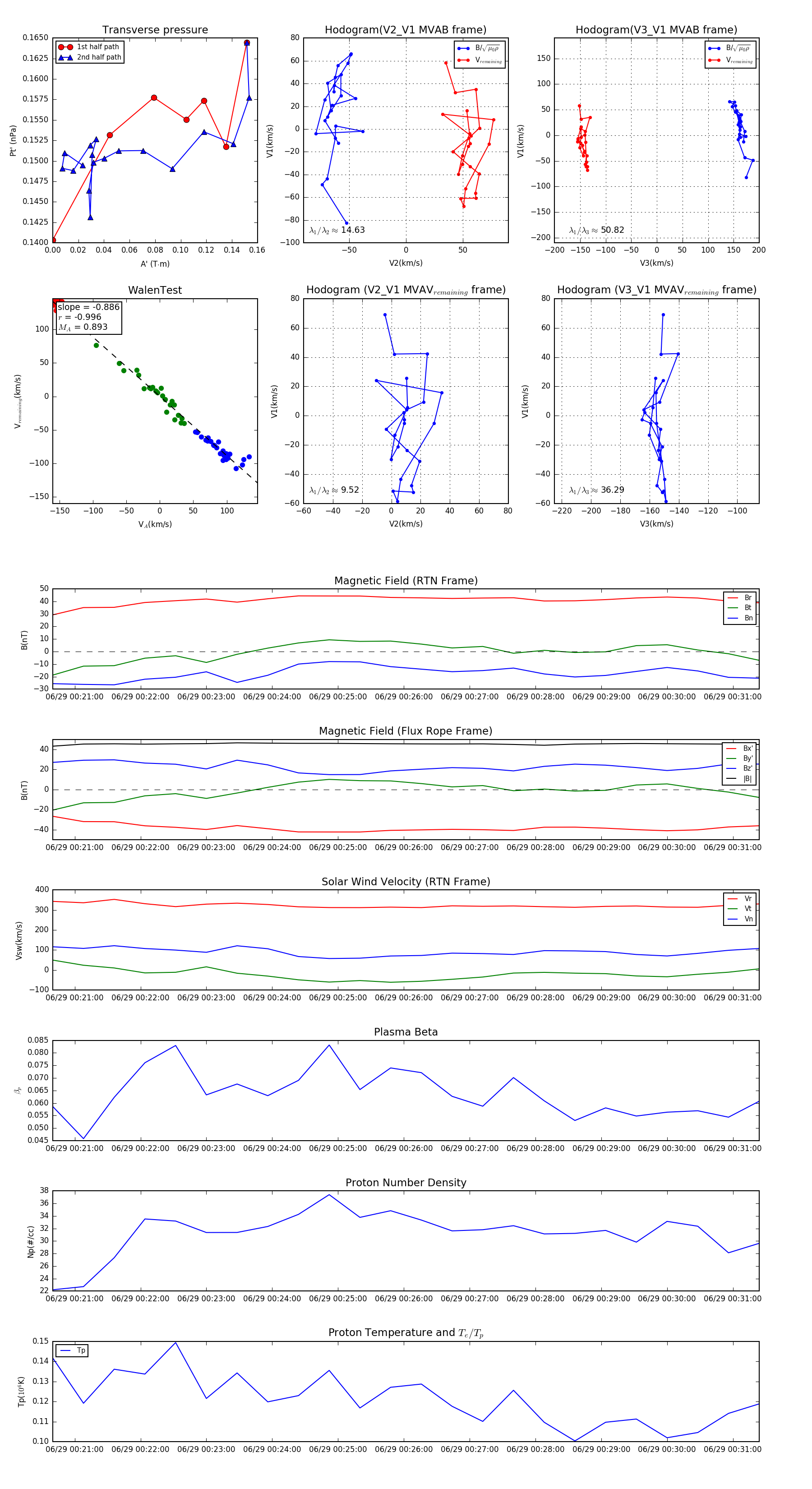
Flux Rope in 2023

Flux Rope Event 2023-06-29 00:20:40 ~ 2023-06-29 00:31:24 (645 seconds)


plot