HOME   LIST
‹–   –›

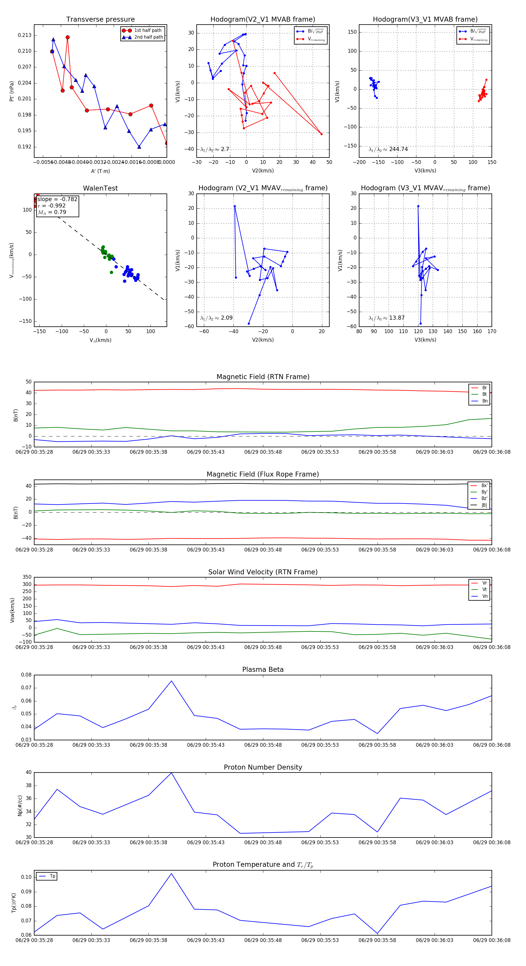
Flux Rope in 2023

Flux Rope Event 2023-06-29 00:35:28 ~ 2023-06-29 00:36:08 (41 seconds)


plot