HOME   LIST
‹–   –›

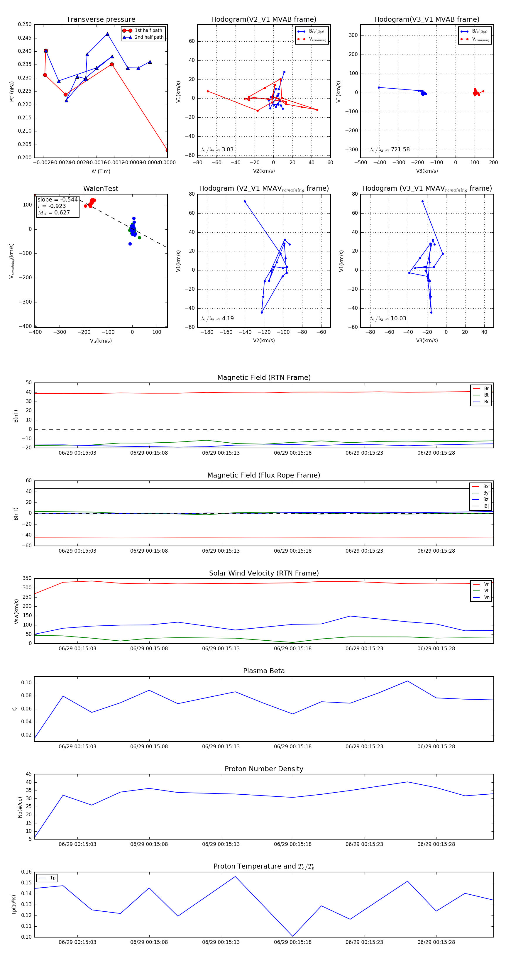
Flux Rope in 2023

Flux Rope Event 2023-06-29 00:15:00 ~ 2023-06-29 00:15:32 (33 seconds)


plot