HOME   LIST
‹–   –›

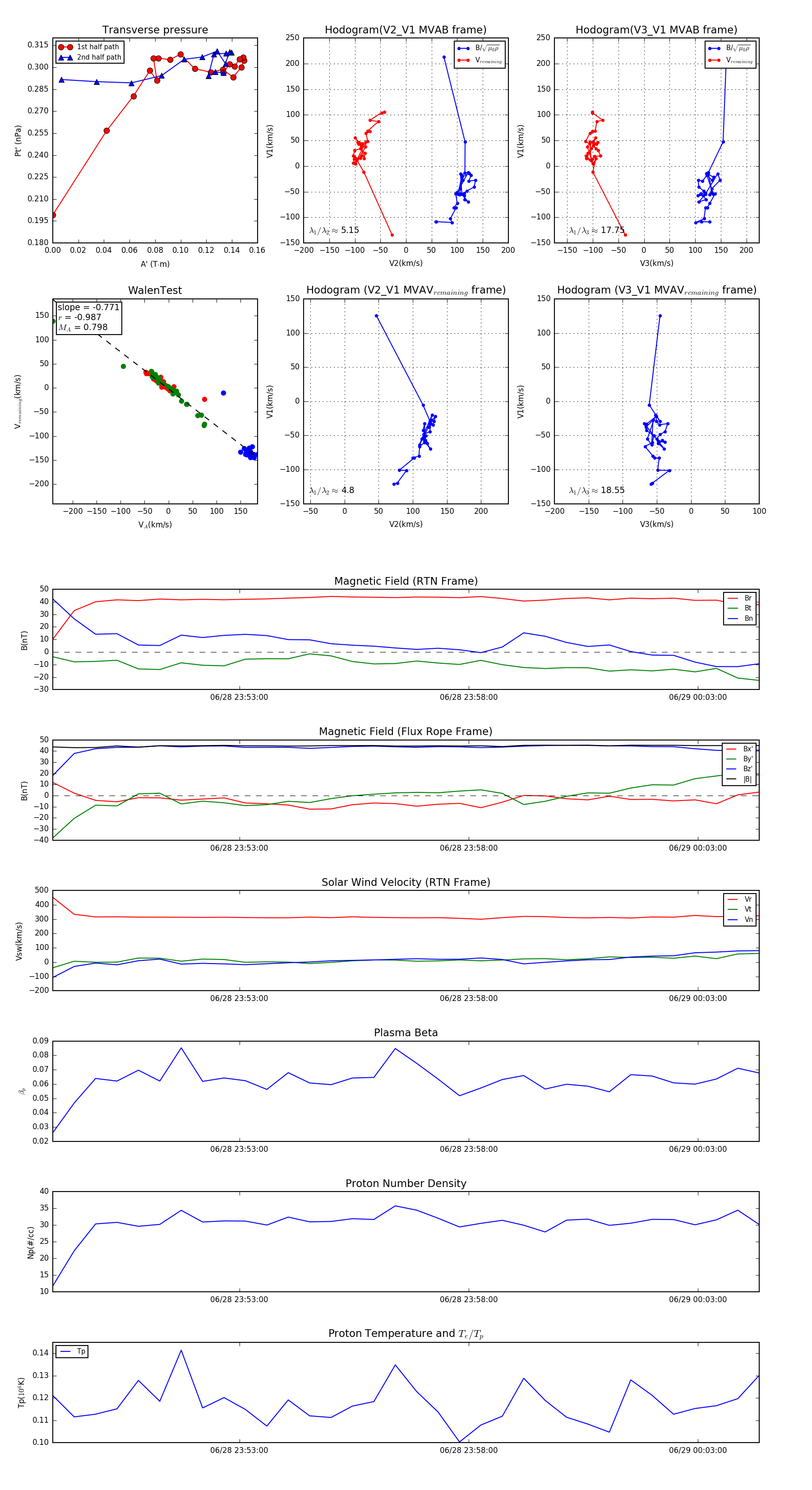
Flux Rope in 2023

Flux Rope Event 2023-06-28 23:48:56 ~ 2023-06-29 00:04:20 (925 seconds)


plot