HOME   LIST
‹–   –›

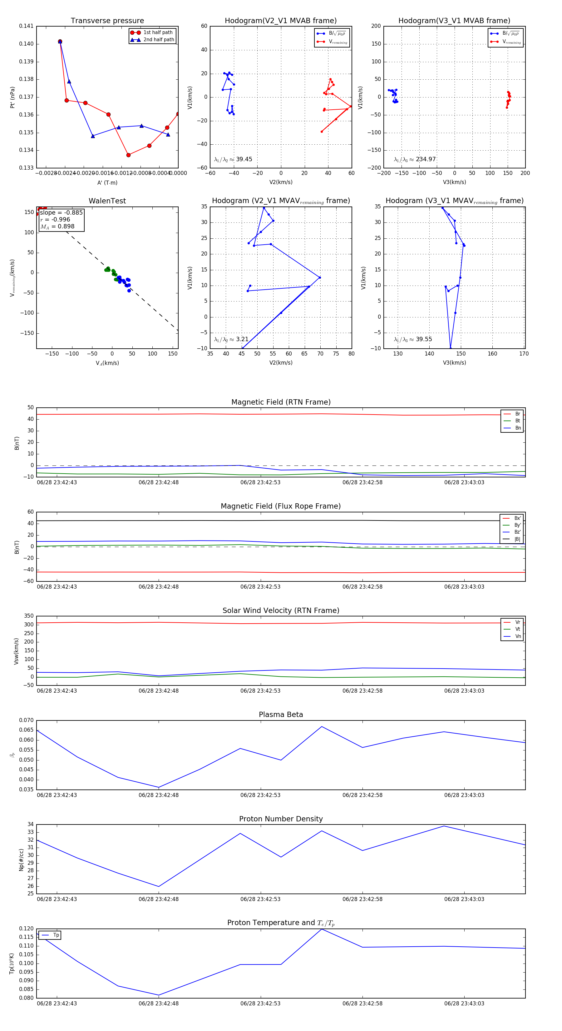
Flux Rope in 2023

Flux Rope Event 2023-06-28 23:42:42 ~ 2023-06-28 23:43:06 (25 seconds)


plot