HOME   LIST
‹–   –›

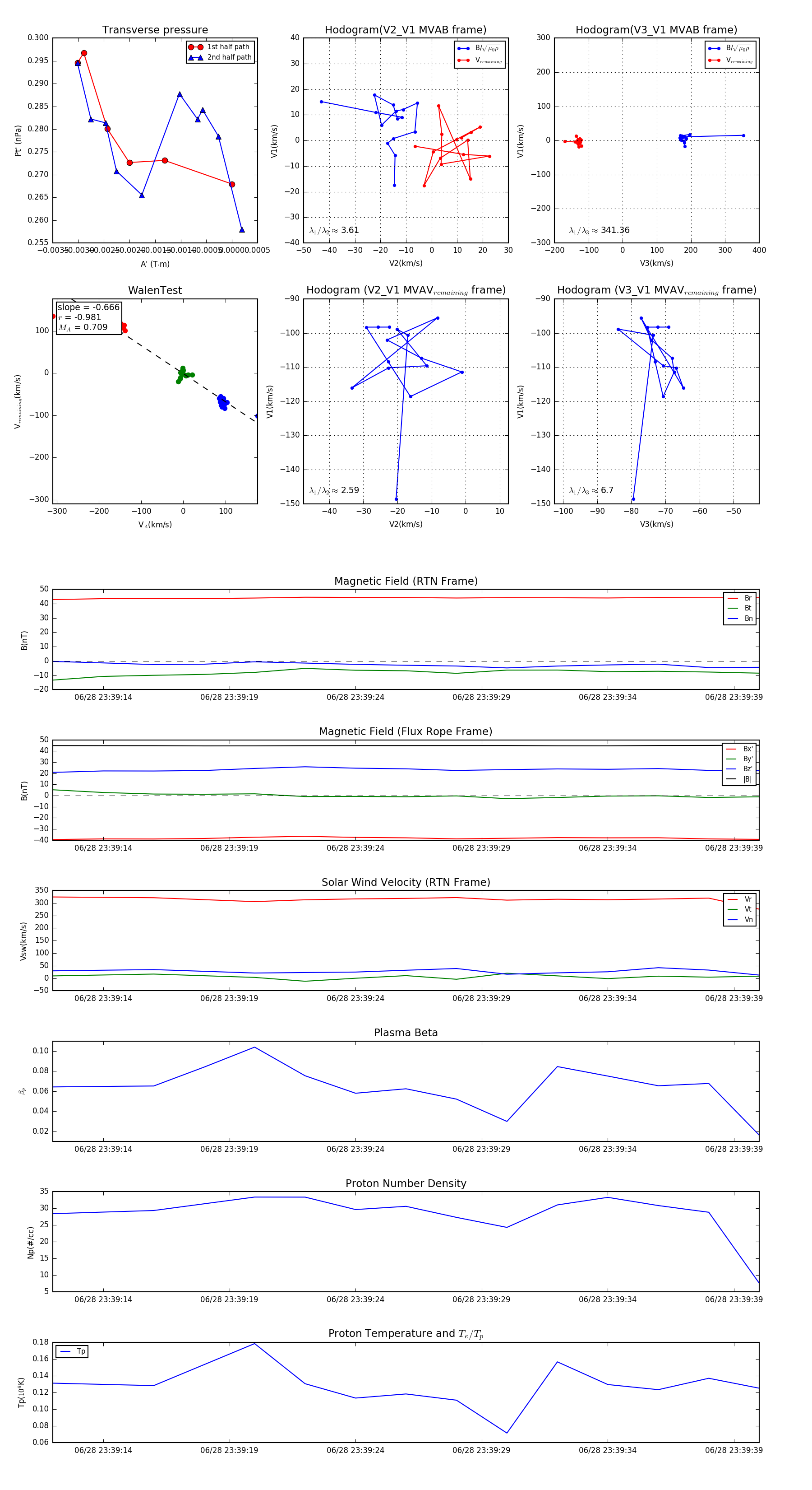
Flux Rope in 2023

Flux Rope Event 2023-06-28 23:39:12 ~ 2023-06-28 23:39:40 (29 seconds)


plot