HOME   LIST
‹–   –›

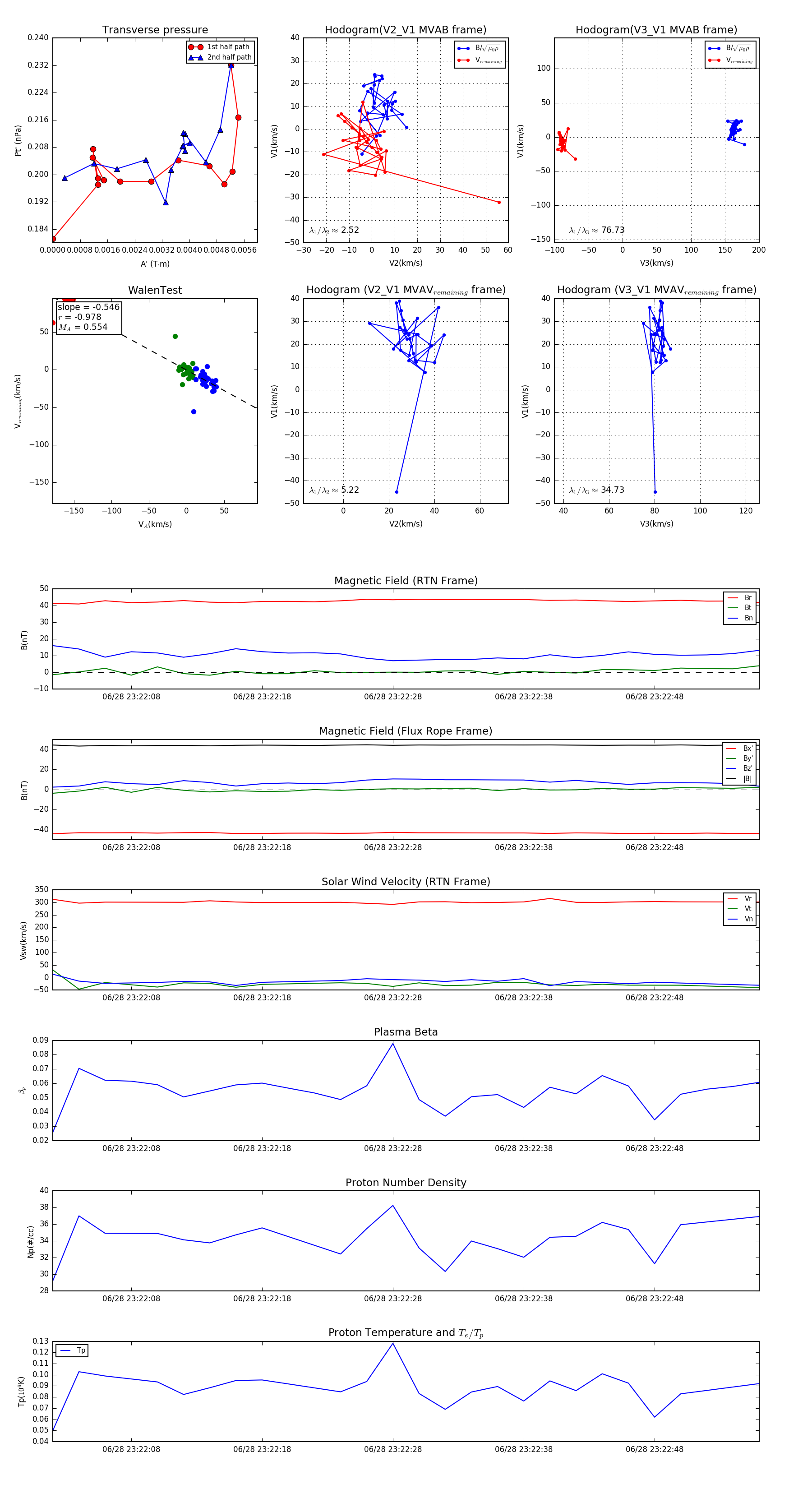
Flux Rope in 2023

Flux Rope Event 2023-06-28 23:22:02 ~ 2023-06-28 23:22:56 (55 seconds)


plot