HOME   LIST
‹–   –›

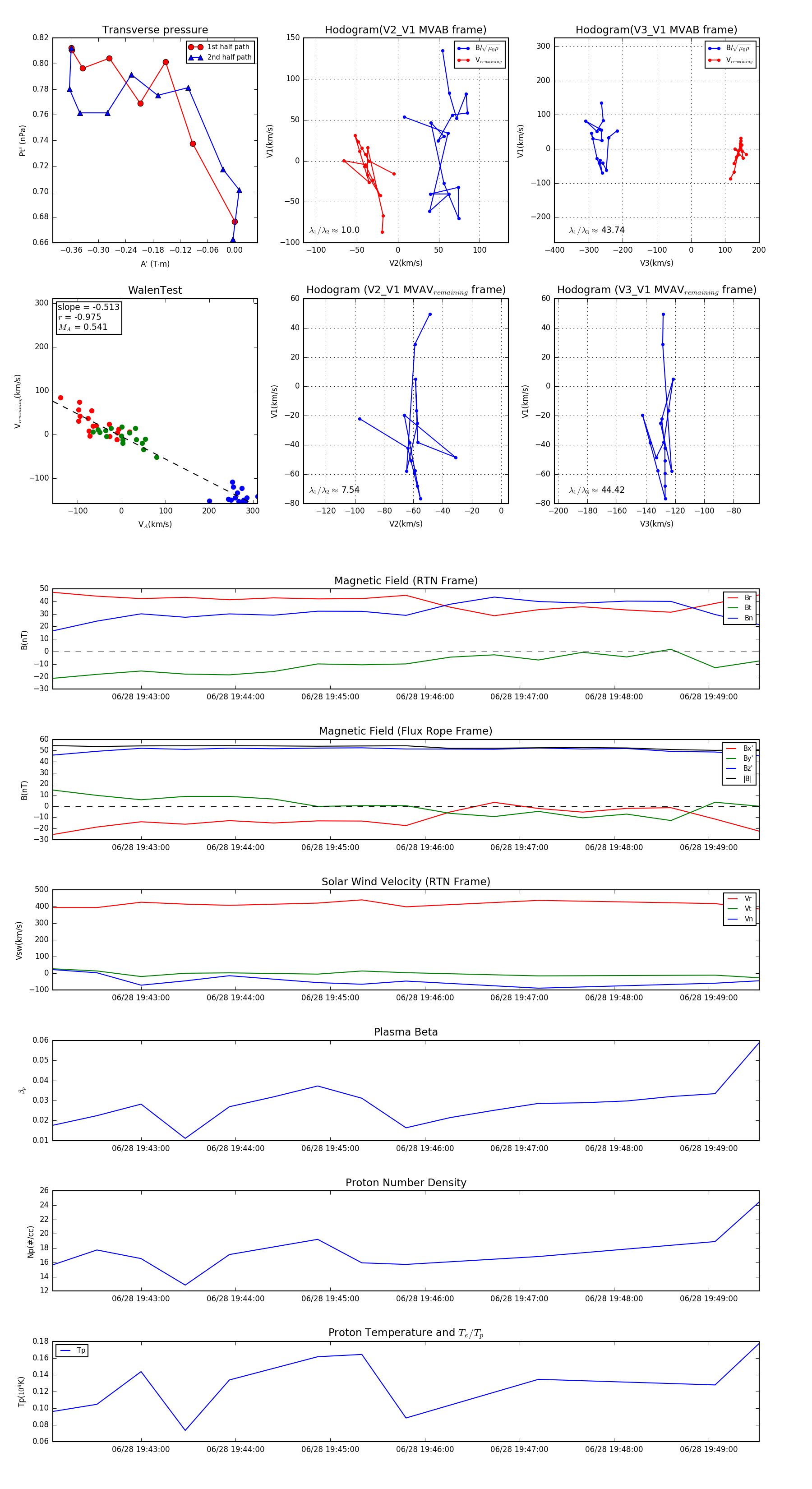
Flux Rope in 2023

Flux Rope Event 2023-06-28 19:42:04 ~ 2023-06-28 19:49:32 (449 seconds)


plot