HOME   LIST
‹–   –›

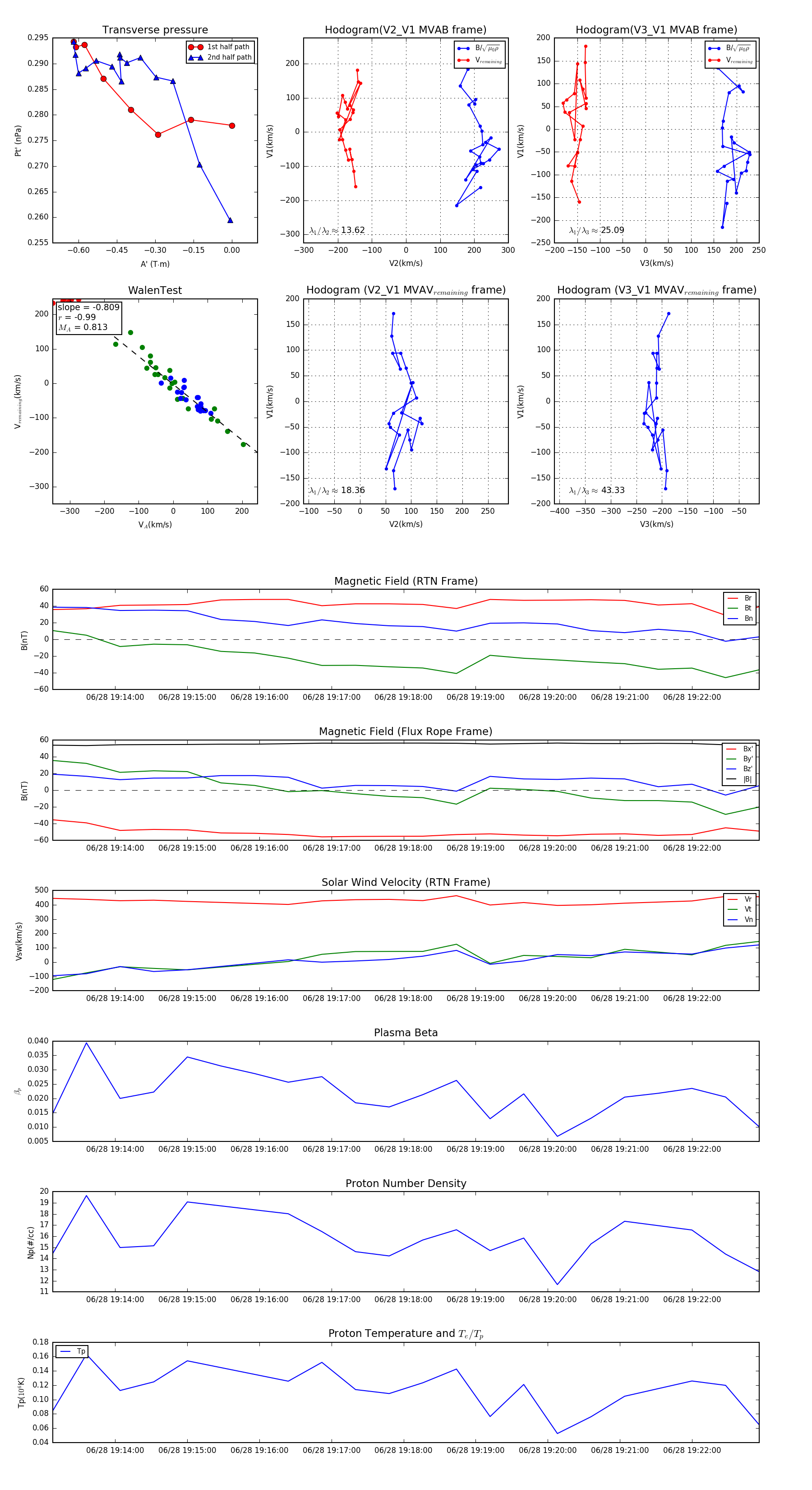
Flux Rope in 2023

Flux Rope Event 2023-06-28 19:13:08 ~ 2023-06-28 19:22:56 (589 seconds)


plot