HOME   LIST
‹–   –›

Flux Rope in 2023

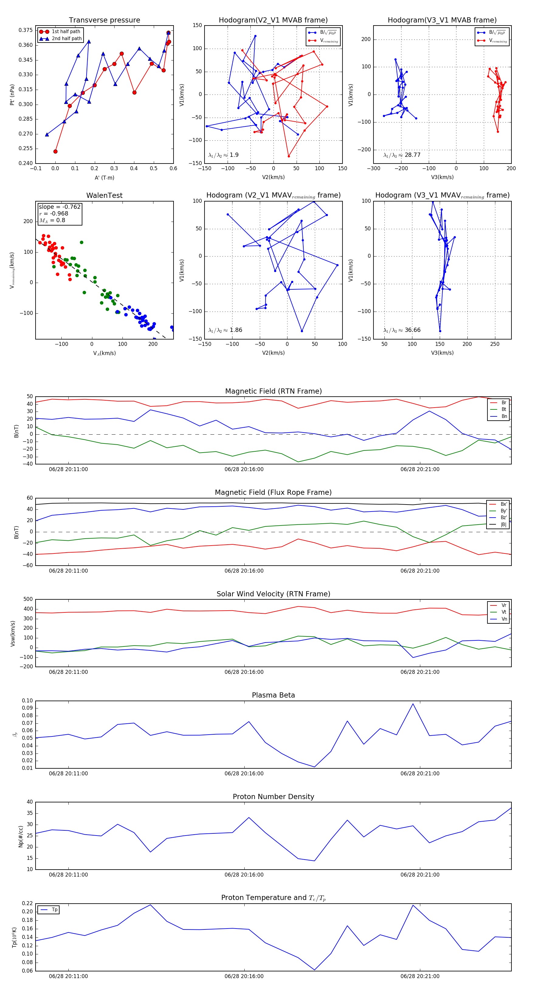
Flux Rope Event 2023-06-28 20:10:04 ~ 2023-06-28 20:23:36 (813 seconds)


plot