HOME   LIST
‹–   –›

Flux Rope in 2023

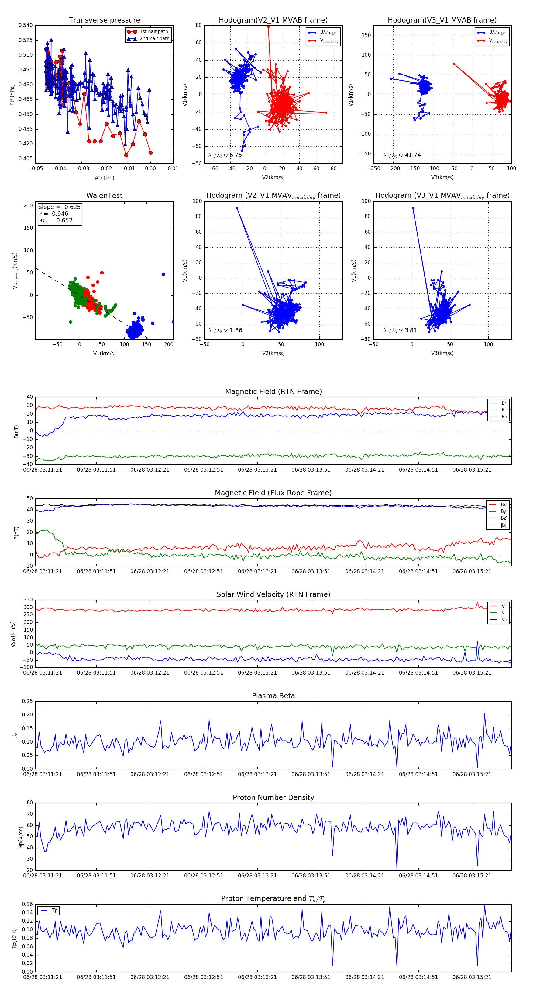
Flux Rope Event 2023-06-28 03:11:17 ~ 2023-06-28 03:15:43 (267 seconds)


plot