HOME   LIST
‹–   –›

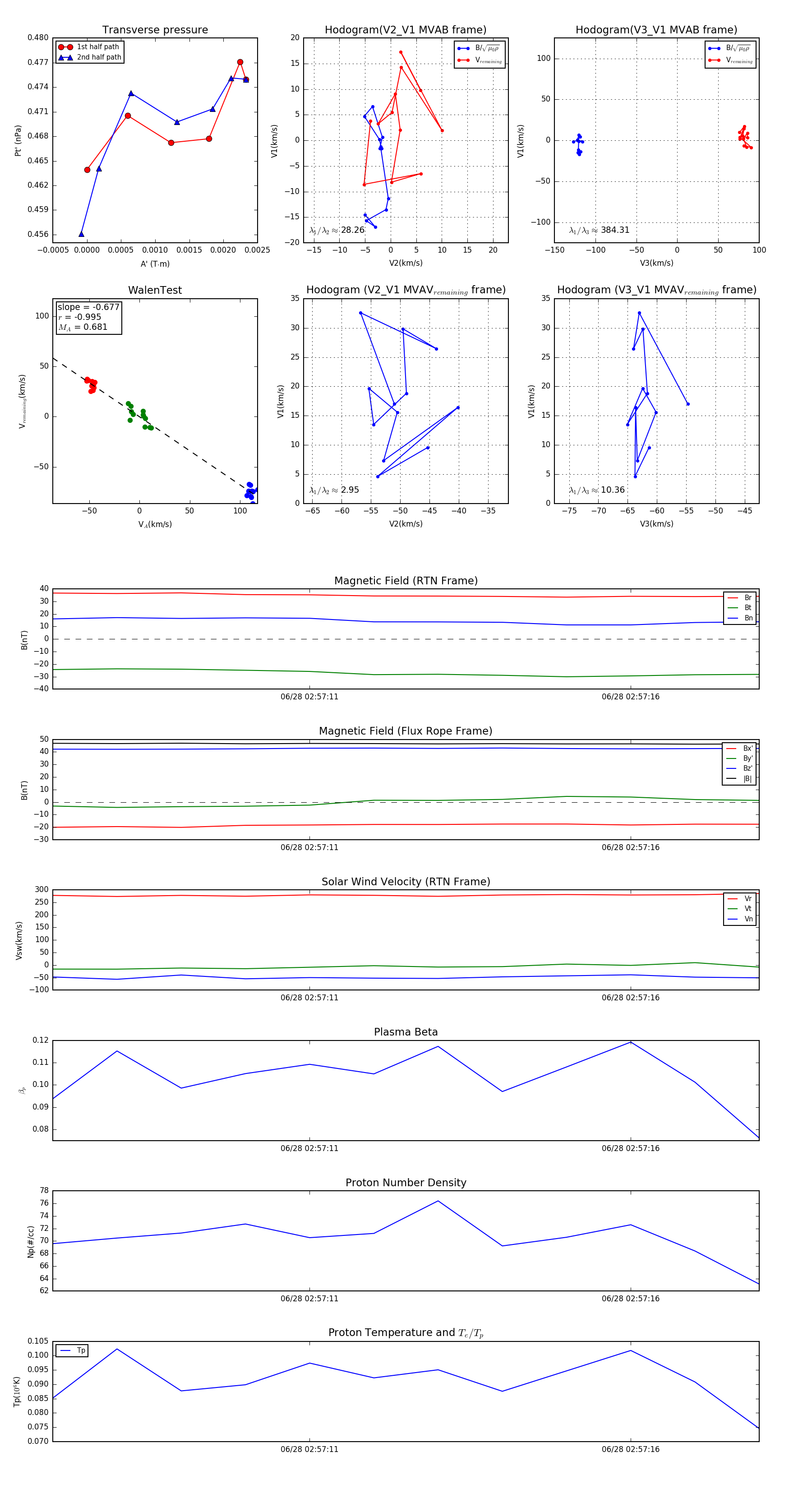
Flux Rope in 2023

Flux Rope Event 2023-06-28 02:57:07 ~ 2023-06-28 02:57:18 (12 seconds)


plot