HOME   LIST
‹–   –›

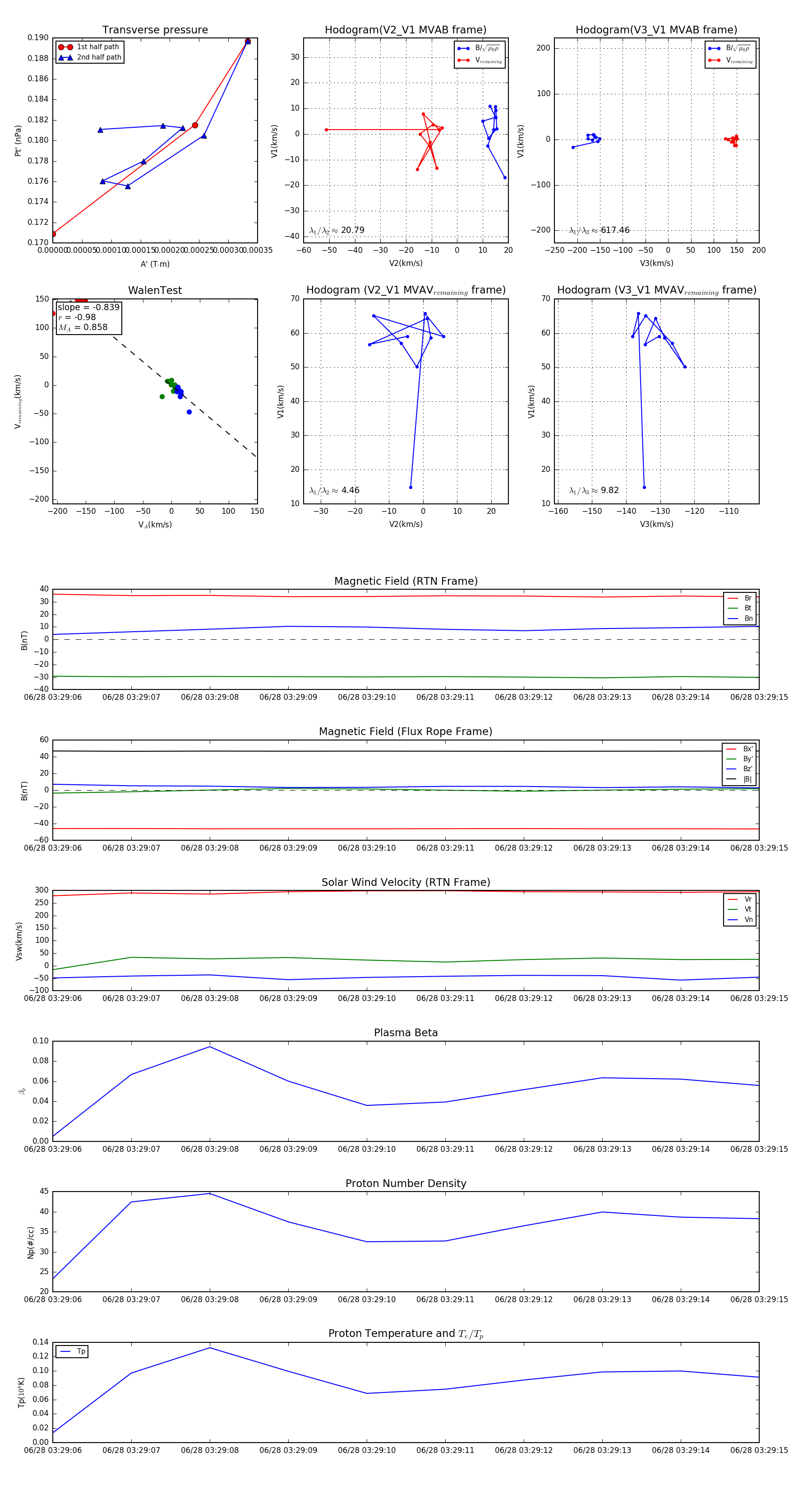
Flux Rope in 2023

Flux Rope Event 2023-06-28 03:29:06 ~ 2023-06-28 03:29:15 (10 seconds)


plot