HOME   LIST
‹–   –›

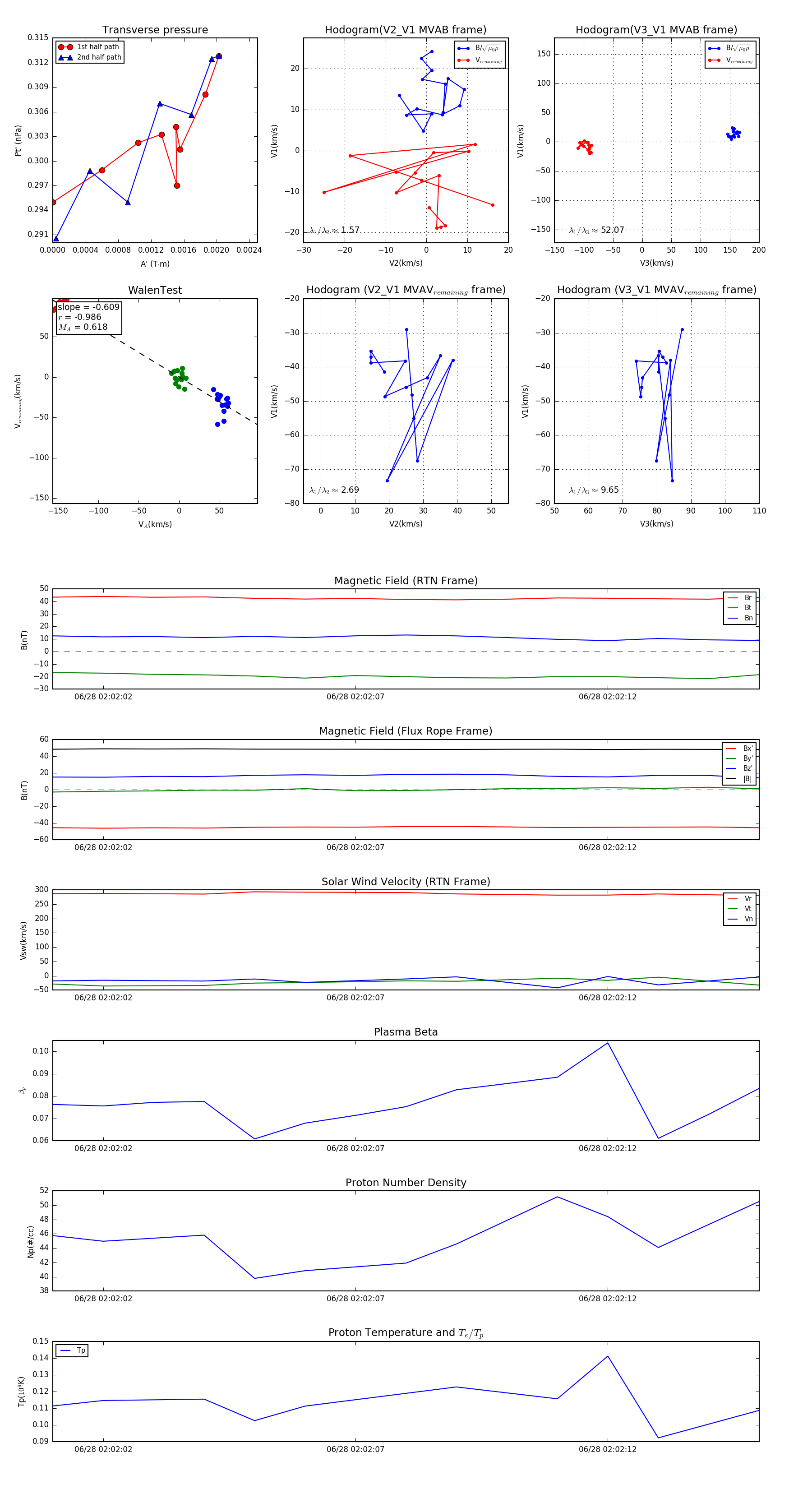
Flux Rope in 2023

Flux Rope Event 2023-06-28 02:02:01 ~ 2023-06-28 02:02:15 (15 seconds)


plot