HOME   LIST
‹–   –›

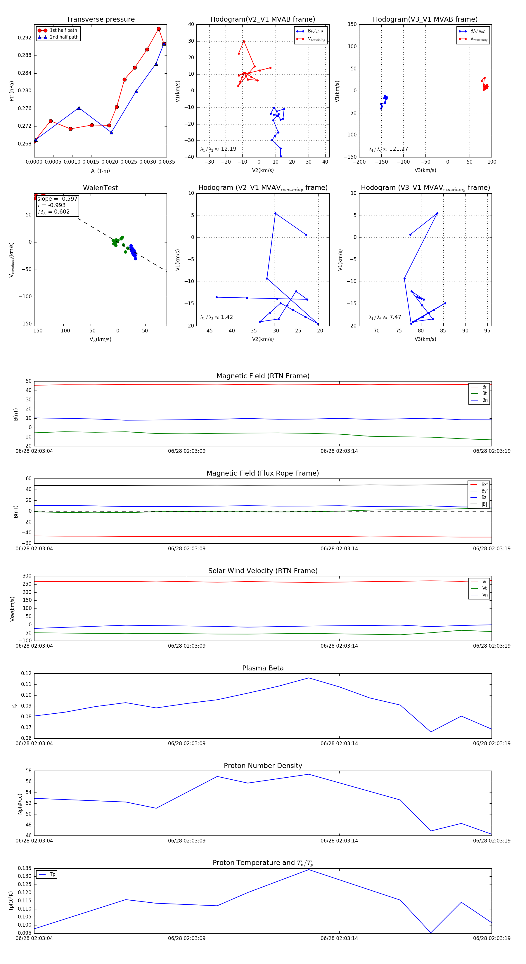
Flux Rope in 2023

Flux Rope Event 2023-06-28 02:03:04 ~ 2023-06-28 02:03:19 (16 seconds)


plot