HOME   LIST
‹–   –›

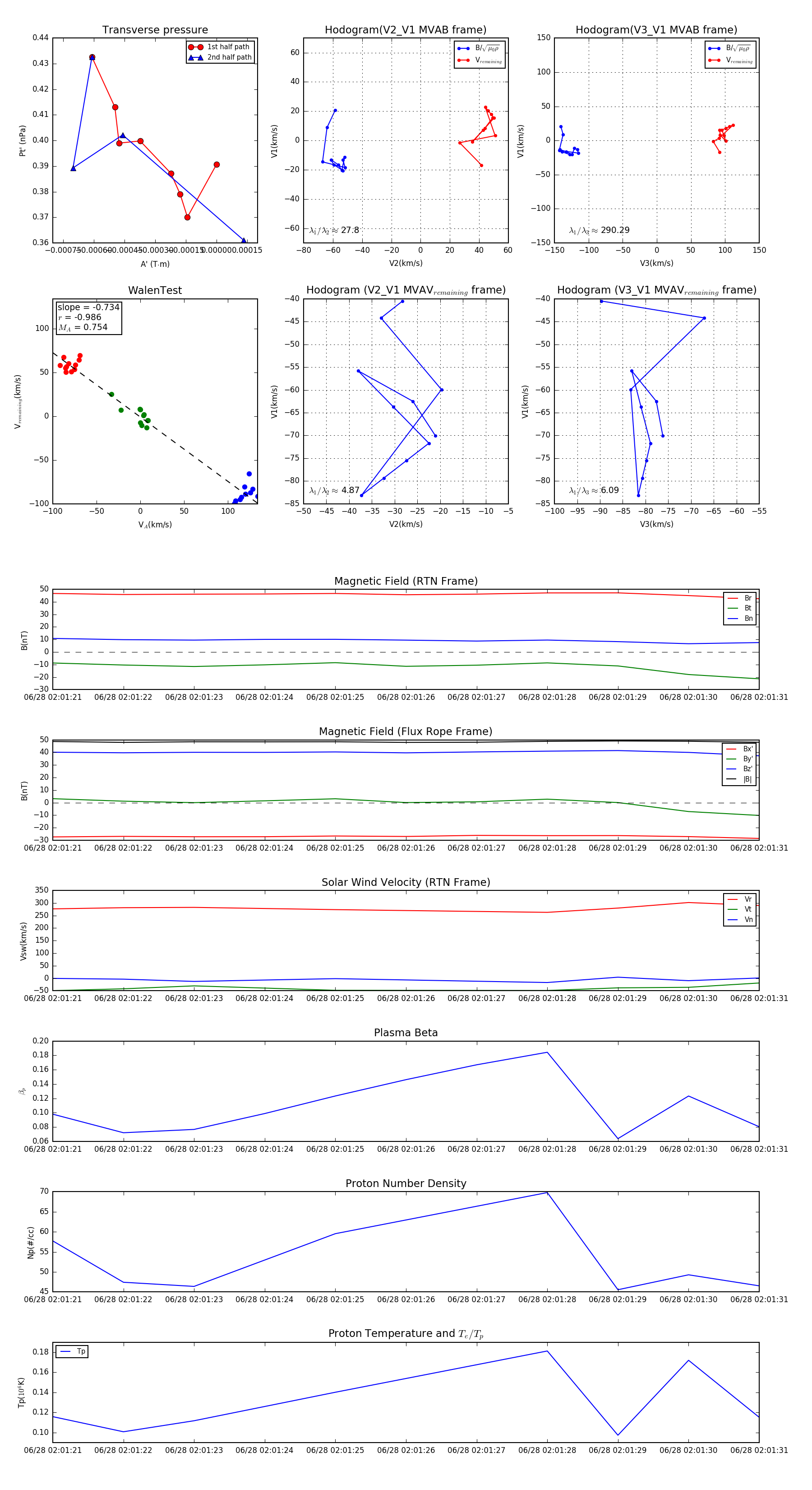
Flux Rope in 2023

Flux Rope Event 2023-06-28 02:01:21 ~ 2023-06-28 02:01:31 (11 seconds)


plot