HOME   LIST
‹–   –›

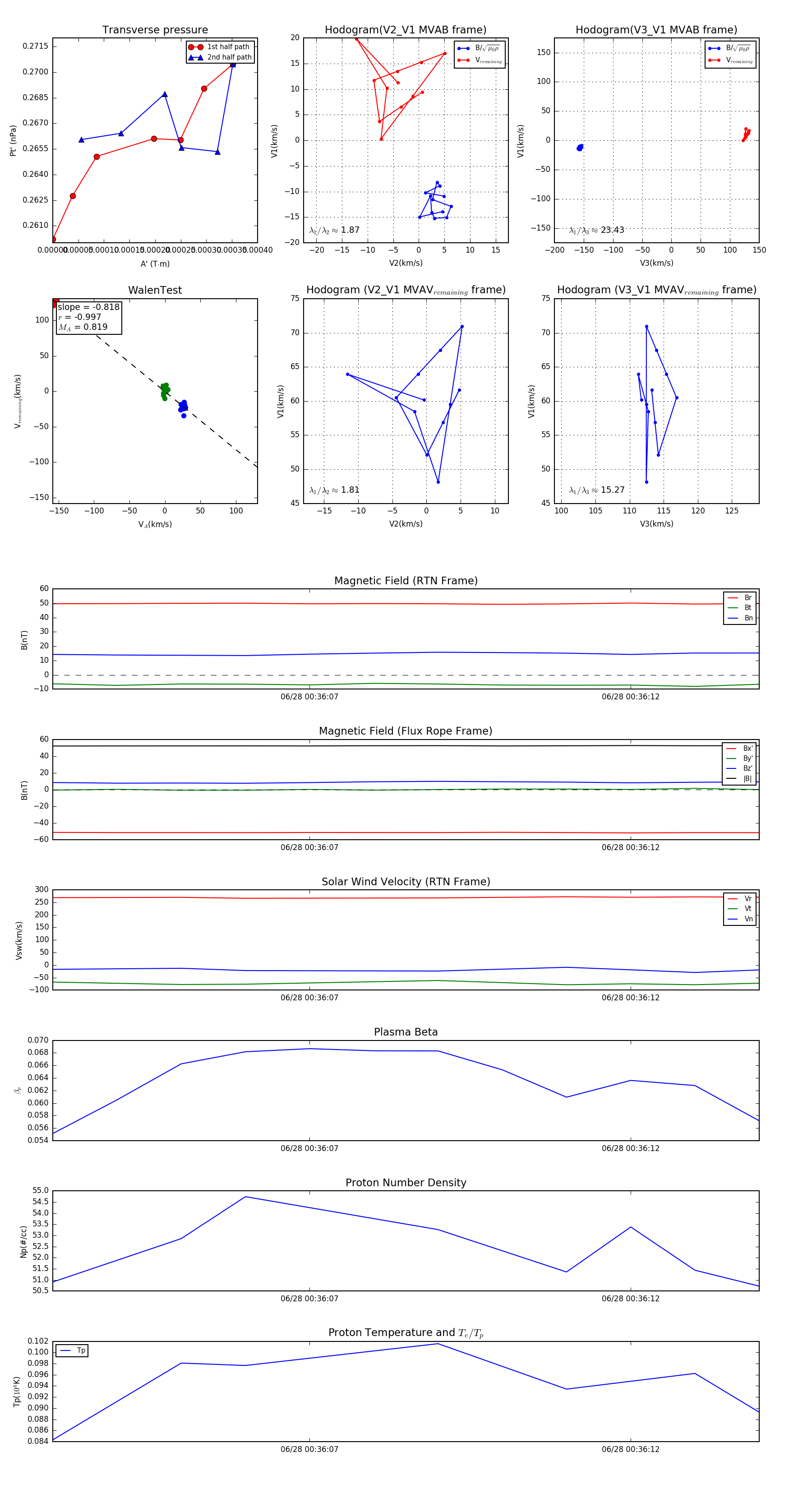
Flux Rope in 2023

Flux Rope Event 2023-06-28 00:36:03 ~ 2023-06-28 00:36:14 (12 seconds)


plot