HOME   LIST
‹–   –›

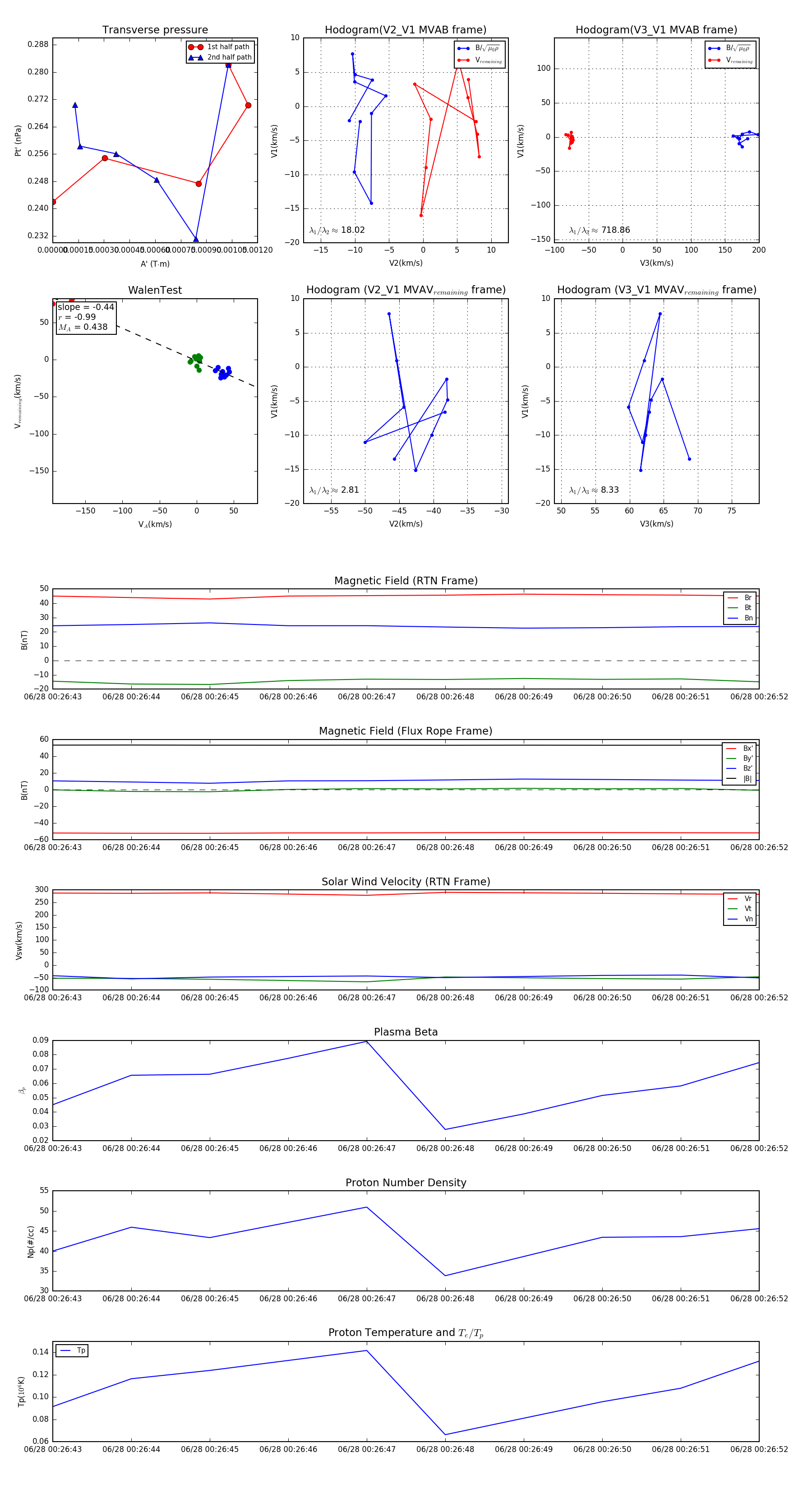
Flux Rope in 2023

Flux Rope Event 2023-06-28 00:26:43 ~ 2023-06-28 00:26:52 (10 seconds)


plot