HOME   LIST
‹–   –›

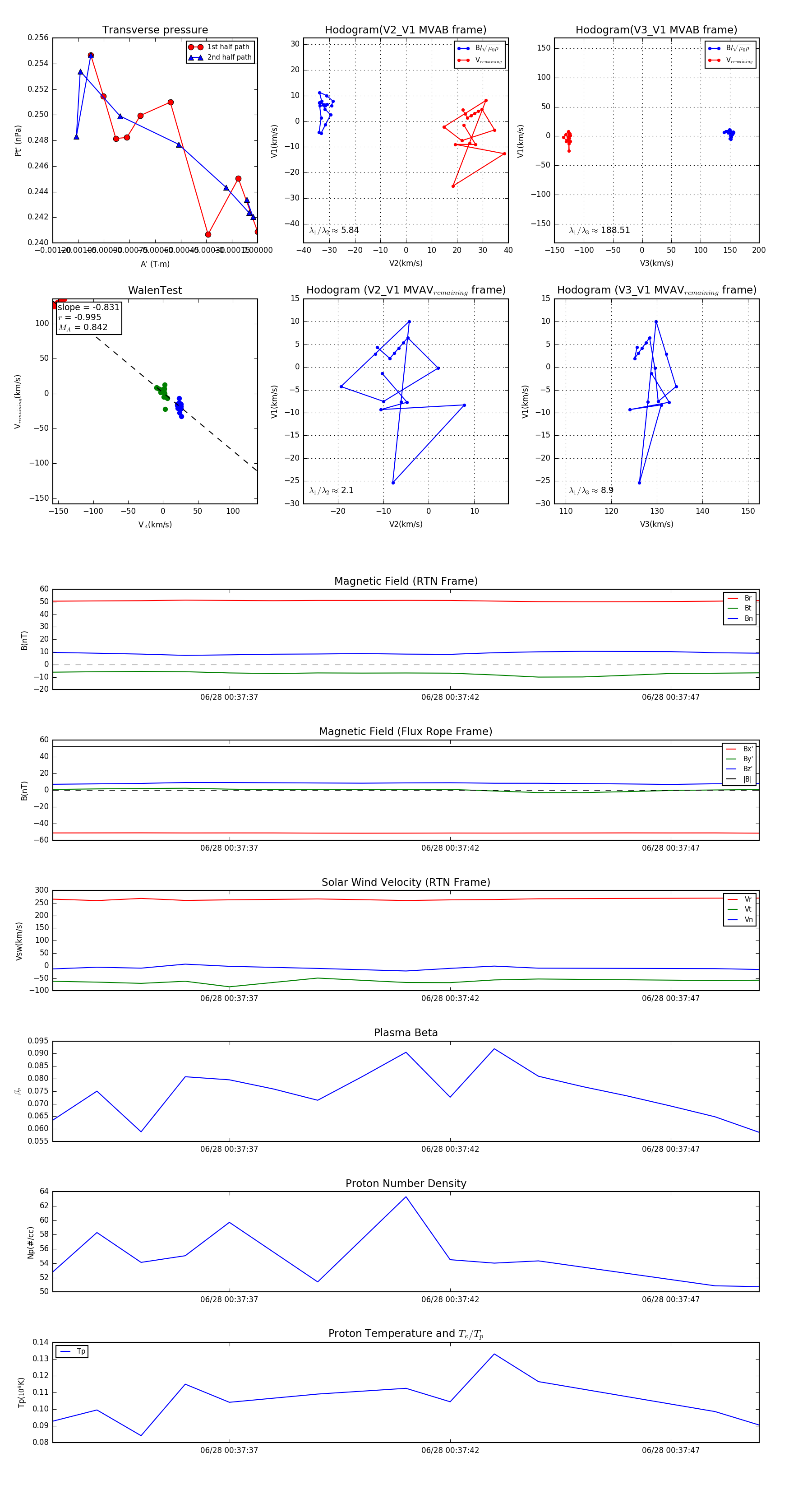
Flux Rope in 2023

Flux Rope Event 2023-06-28 00:37:33 ~ 2023-06-28 00:37:49 (17 seconds)


plot