HOME   LIST
‹–   –›

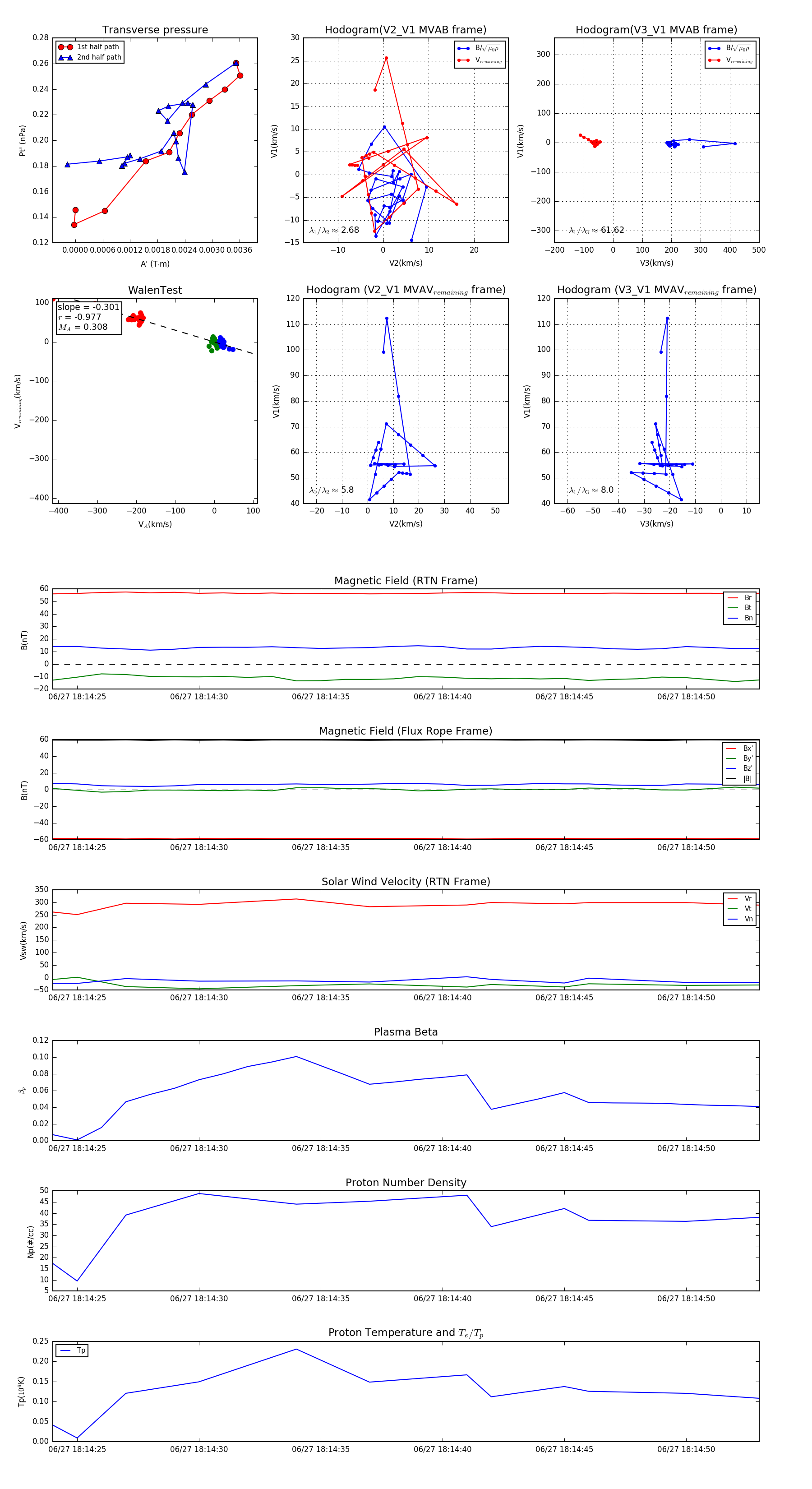
Flux Rope in 2023

Flux Rope Event 2023-06-27 18:14:24 ~ 2023-06-27 18:14:53 (30 seconds)


plot