HOME   LIST
‹–   –›

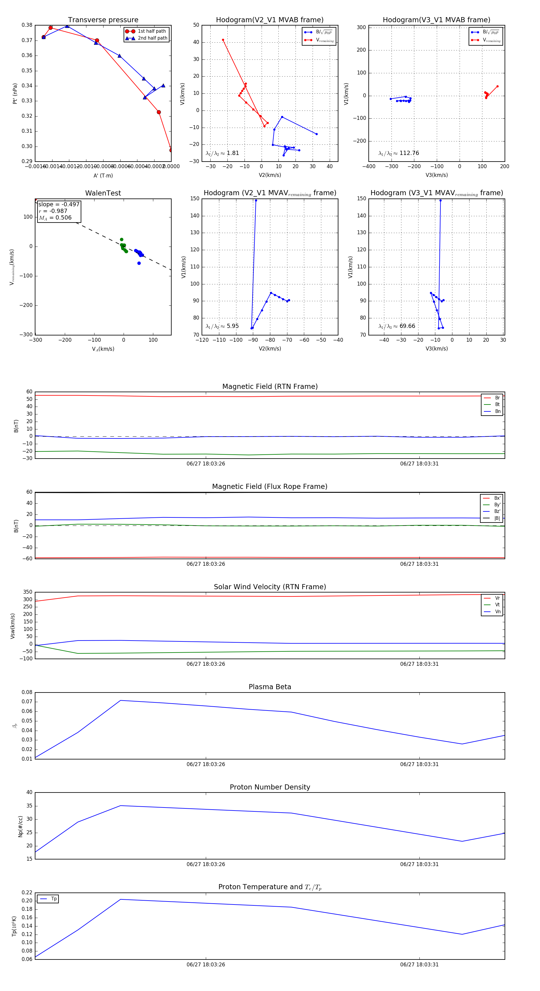
Flux Rope in 2023

Flux Rope Event 2023-06-27 18:03:22 ~ 2023-06-27 18:03:33 (12 seconds)


plot