HOME   LIST
‹–   –›

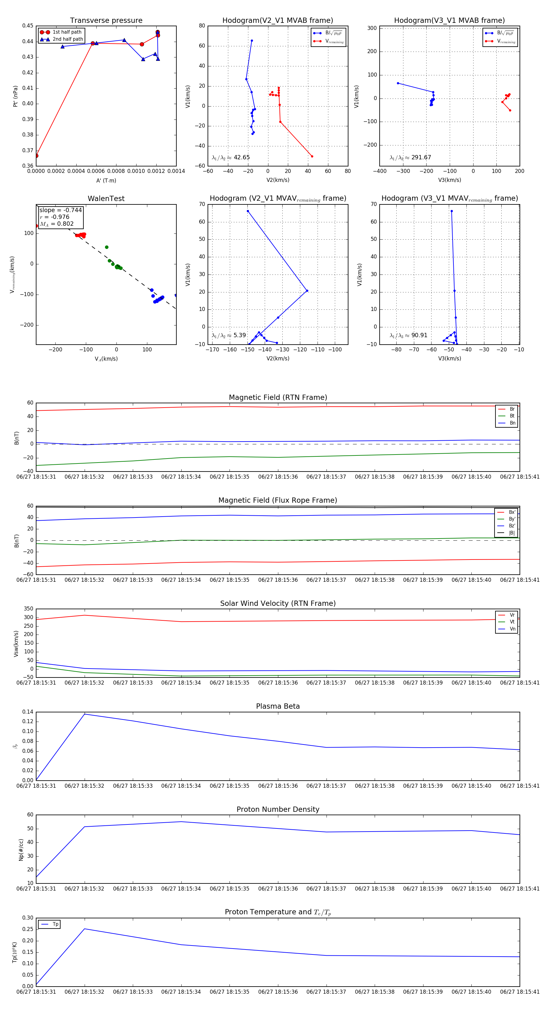
Flux Rope in 2023

Flux Rope Event 2023-06-27 18:15:31 ~ 2023-06-27 18:15:41 (11 seconds)


plot