HOME   LIST
‹–   –›

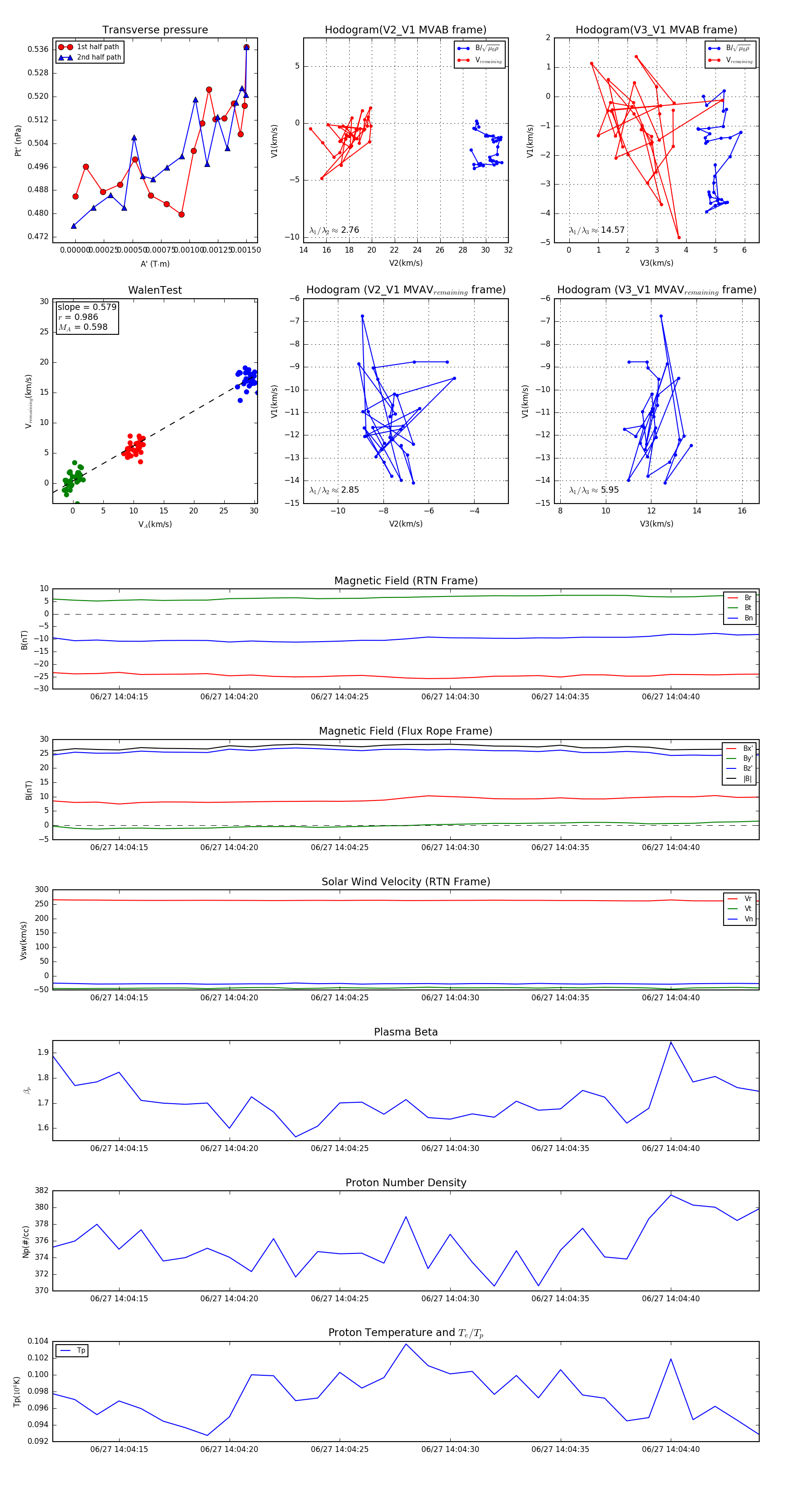
Flux Rope in 2023

Flux Rope Event 2023-06-27 14:04:12 ~ 2023-06-27 14:04:44 (33 seconds)


plot