HOME   LIST
‹–   –›

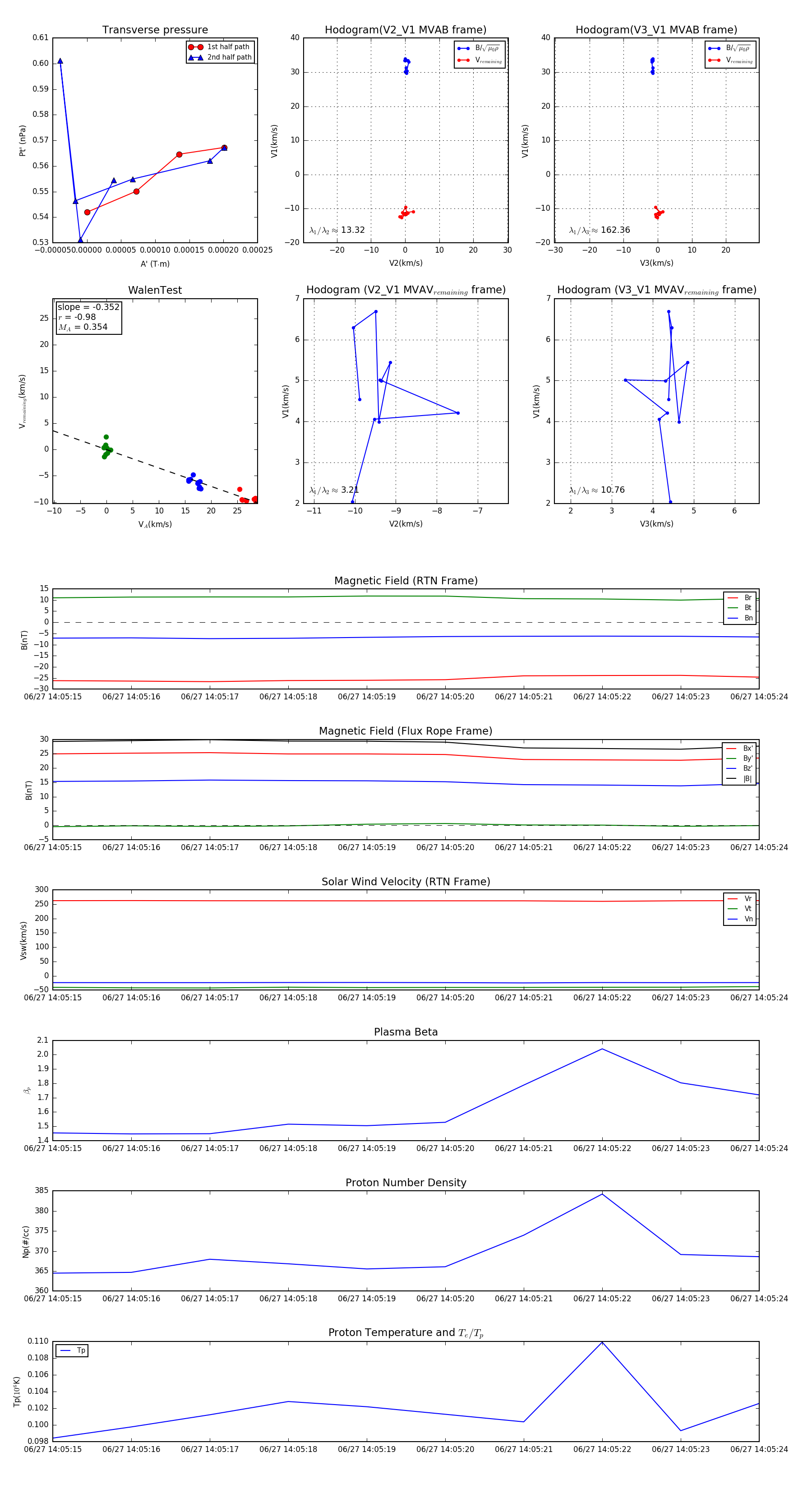
Flux Rope in 2023

Flux Rope Event 2023-06-27 14:05:15 ~ 2023-06-27 14:05:24 (10 seconds)


plot