HOME   LIST
‹–   –›

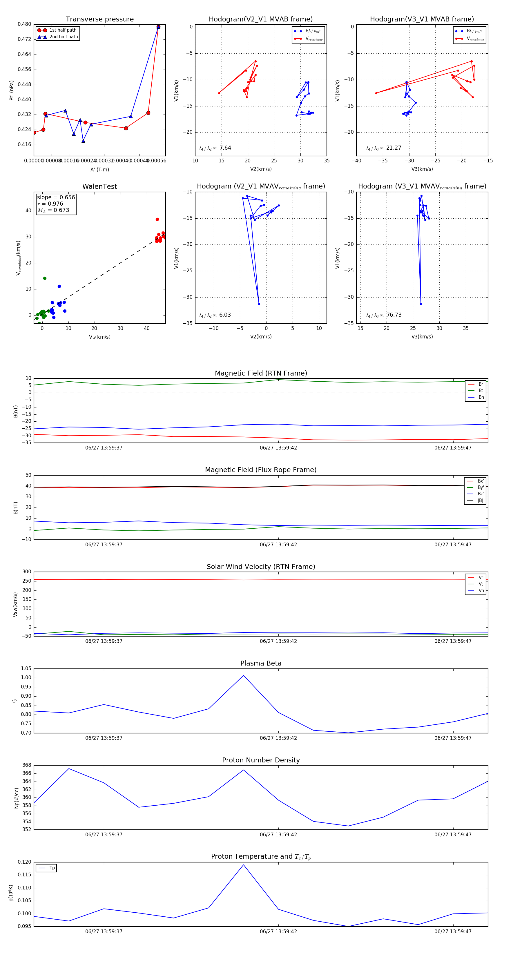
Flux Rope in 2023

Flux Rope Event 2023-06-27 13:59:35 ~ 2023-06-27 13:59:48 (14 seconds)


plot