HOME   LIST
‹–   –›

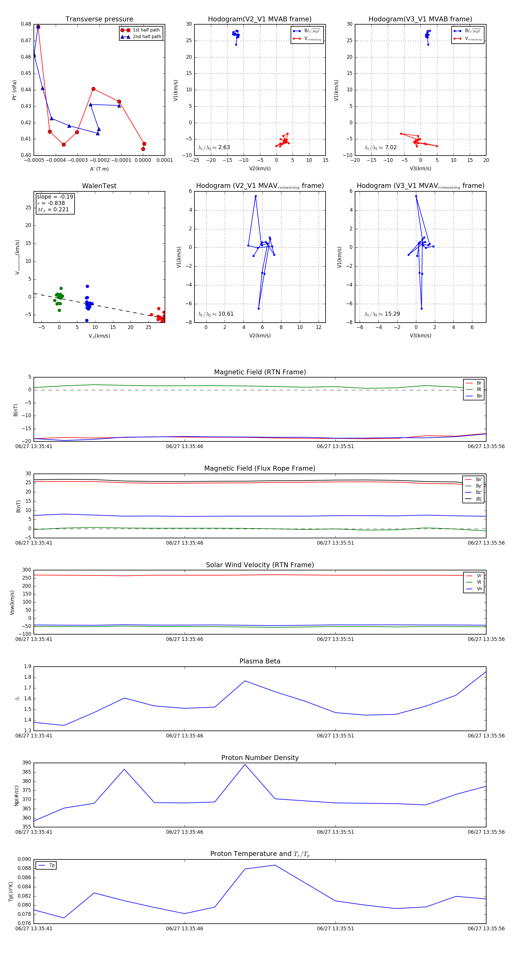
Flux Rope in 2023

Flux Rope Event 2023-06-27 13:35:41 ~ 2023-06-27 13:35:56 (16 seconds)


plot