HOME   LIST
‹–   –›

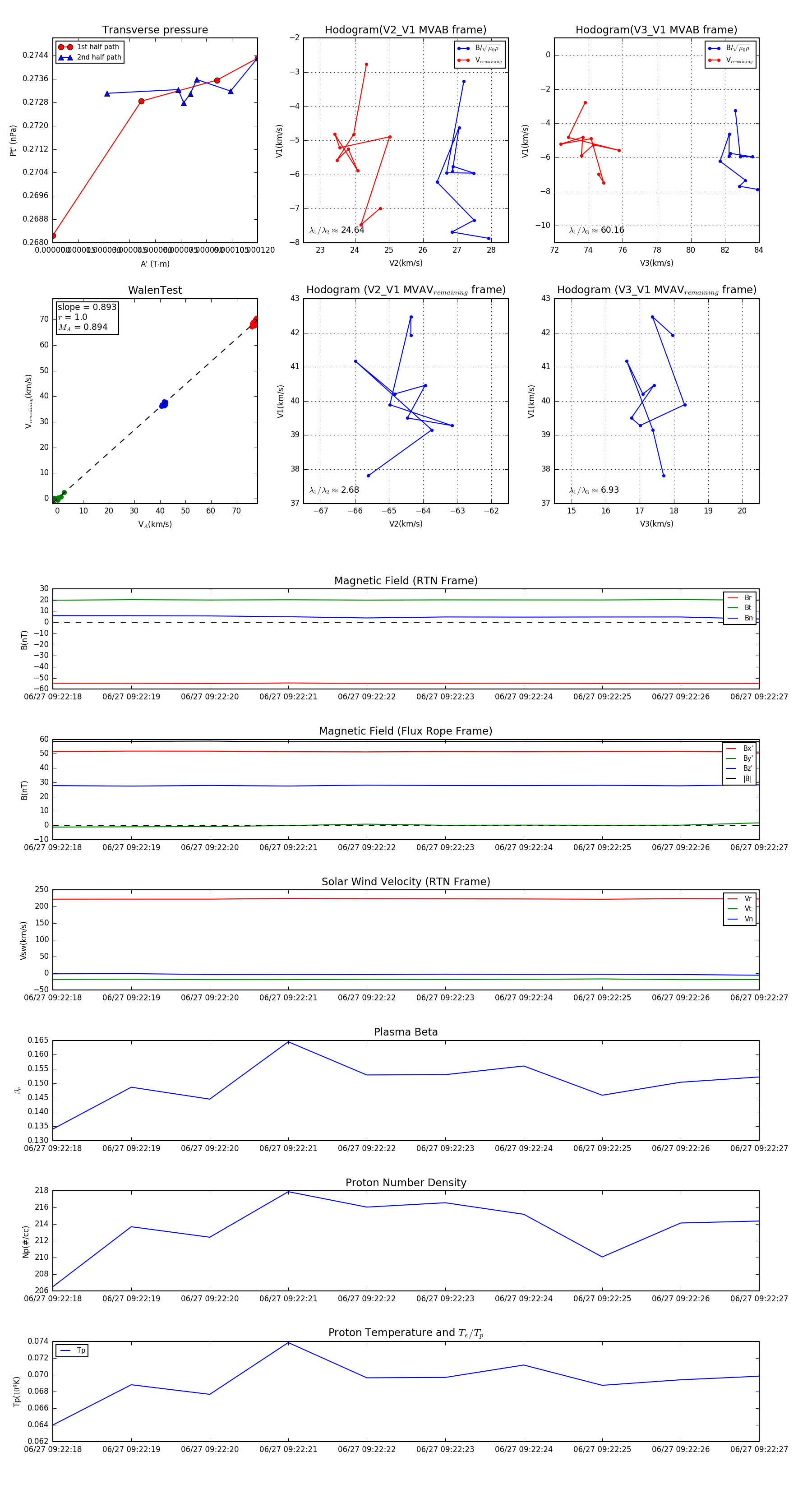
Flux Rope in 2023

Flux Rope Event 2023-06-27 09:22:18 ~ 2023-06-27 09:22:27 (10 seconds)


plot