HOME   LIST
‹–   –›

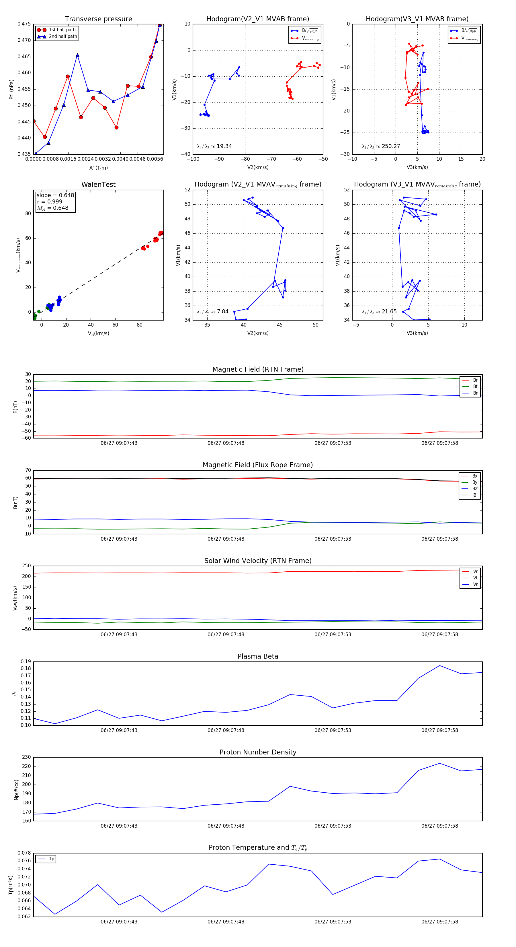
Flux Rope in 2023

Flux Rope Event 2023-06-27 09:07:39 ~ 2023-06-27 09:08:00 (22 seconds)


plot