HOME   LIST
‹–   –›

Flux Rope in 2023

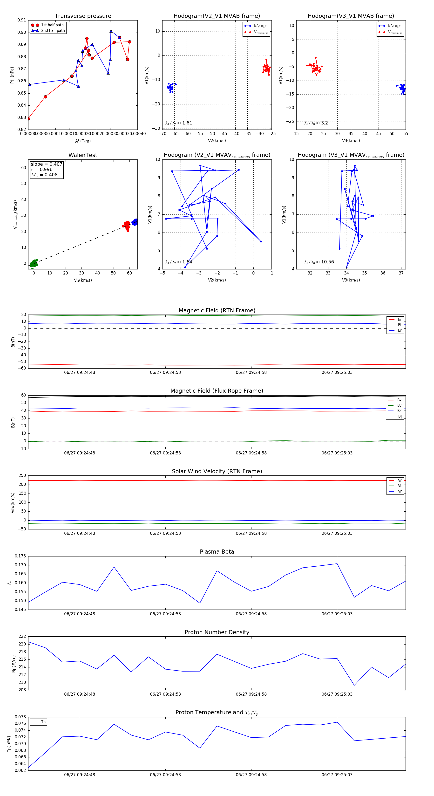
Flux Rope Event 2023-06-27 09:24:45 ~ 2023-06-27 09:25:07 (23 seconds)


plot