HOME   LIST
‹–   –›

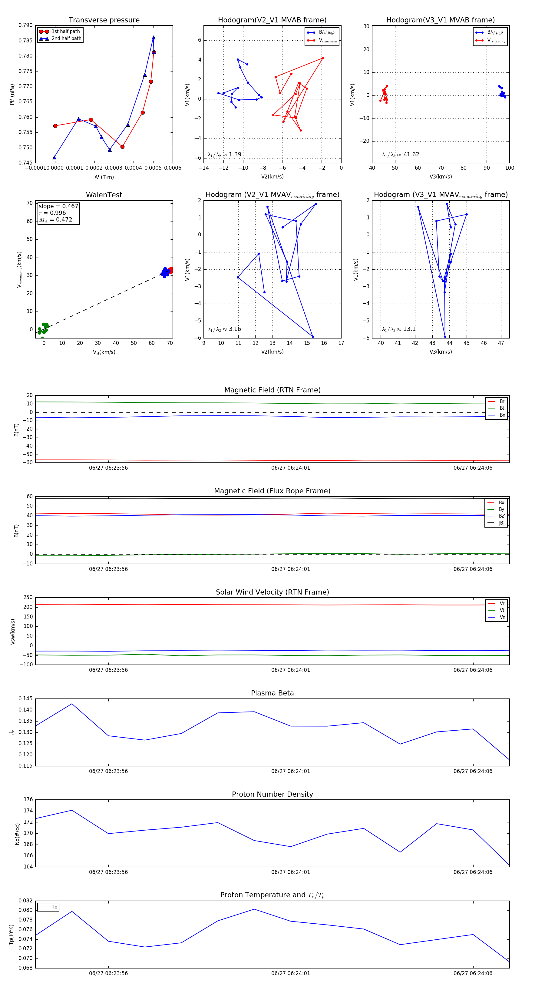
Flux Rope in 2023

Flux Rope Event 2023-06-27 06:23:54 ~ 2023-06-27 06:24:07 (14 seconds)


plot