HOME   LIST
‹–   –›

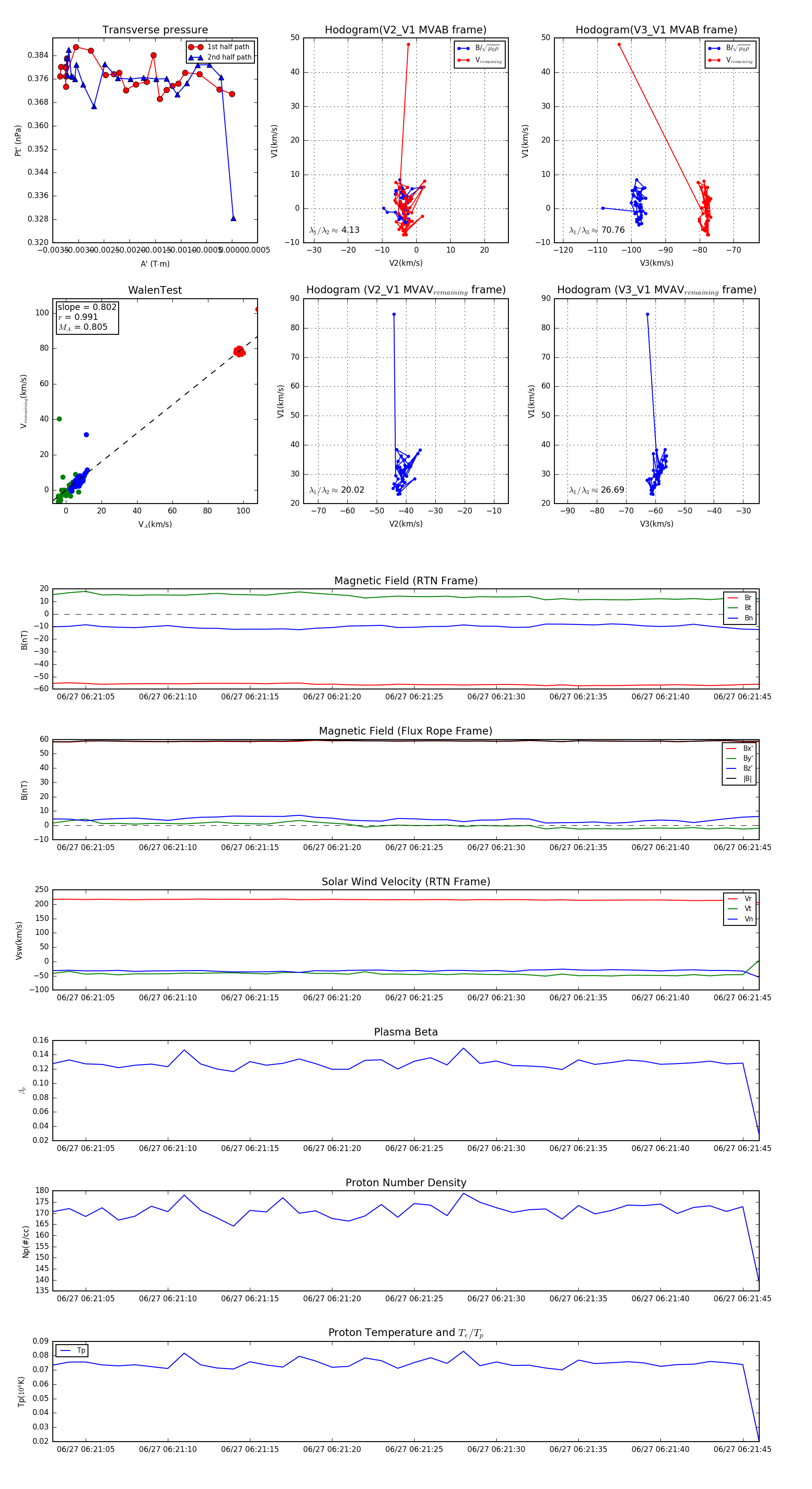
Flux Rope in 2023

Flux Rope Event 2023-06-27 06:21:03 ~ 2023-06-27 06:21:46 (44 seconds)


plot