HOME   LIST
‹–   –›

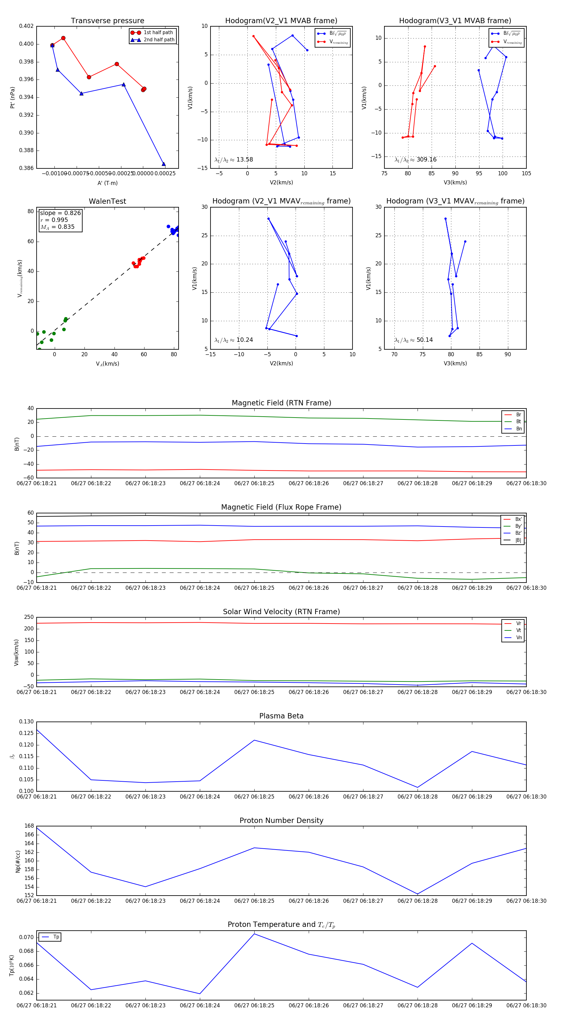
Flux Rope in 2023

Flux Rope Event 2023-06-27 06:18:21 ~ 2023-06-27 06:18:30 (10 seconds)


plot