HOME   LIST
‹–   –›

Flux Rope in 2023

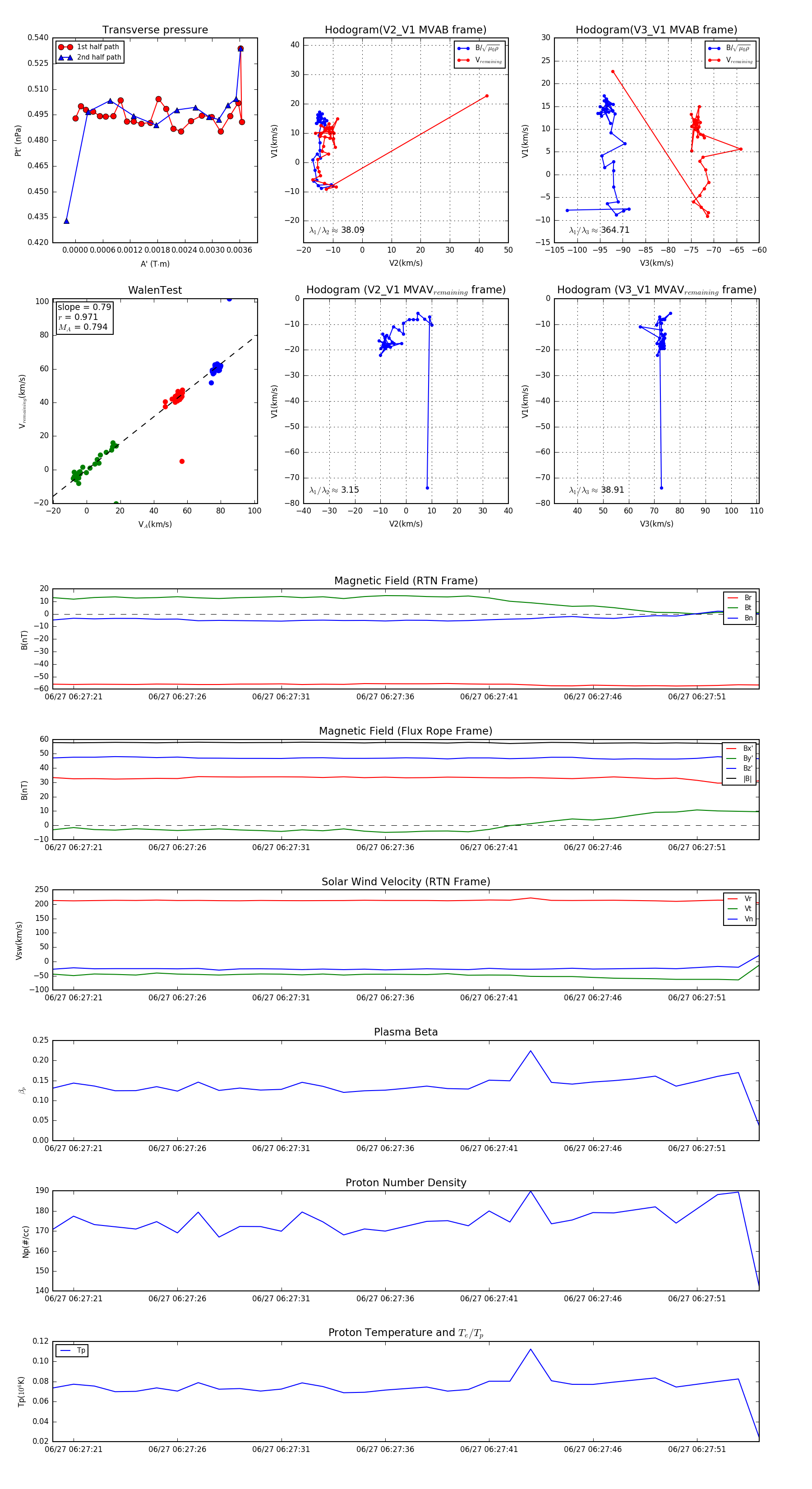
Flux Rope Event 2023-06-27 06:27:20 ~ 2023-06-27 06:27:54 (35 seconds)


plot