HOME   LIST
‹–   –›

Flux Rope in 2023

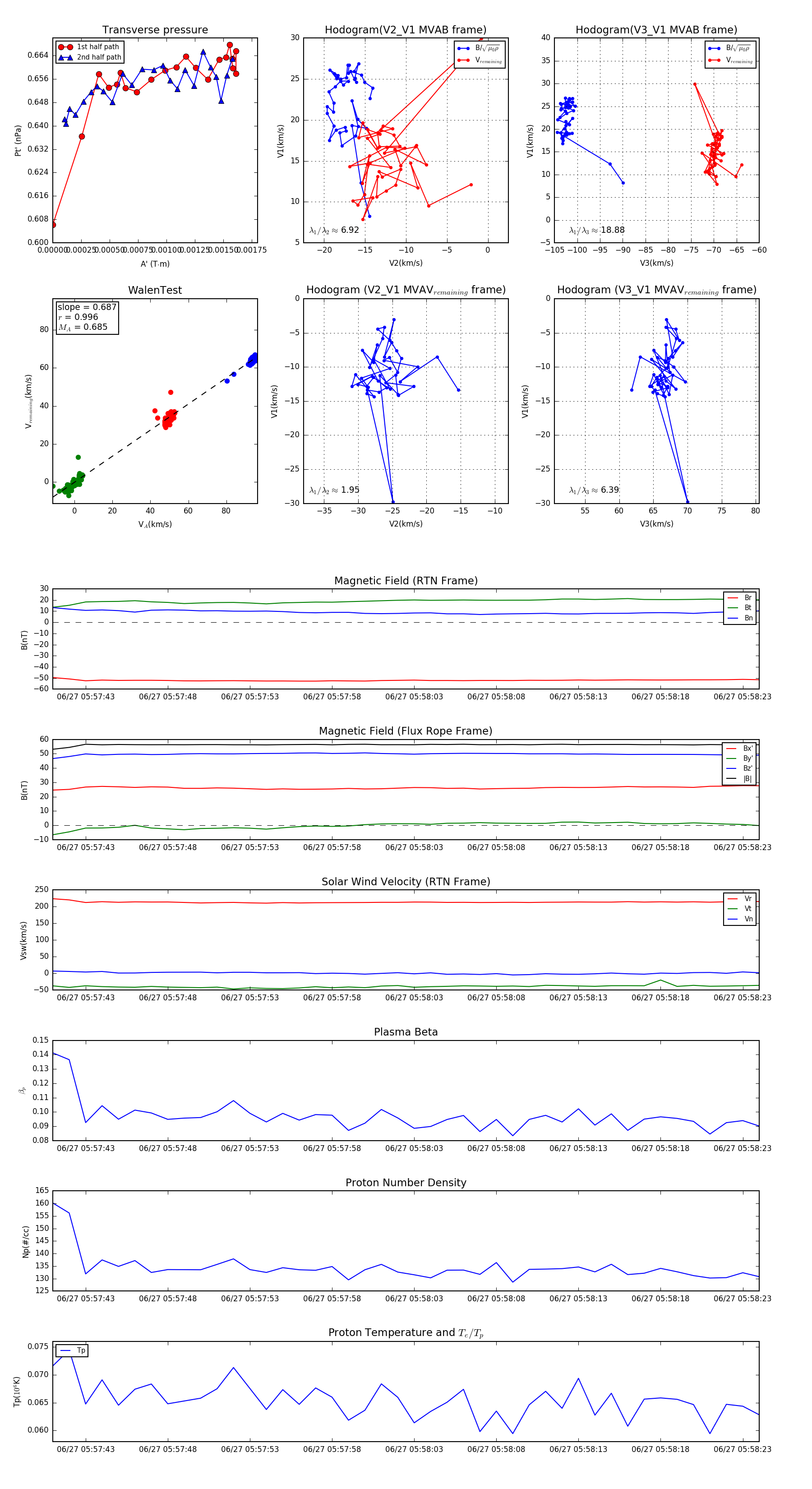
Flux Rope Event 2023-06-27 05:57:41 ~ 2023-06-27 05:58:24 (44 seconds)


plot