HOME   LIST
‹–   –›

Flux Rope in 2023

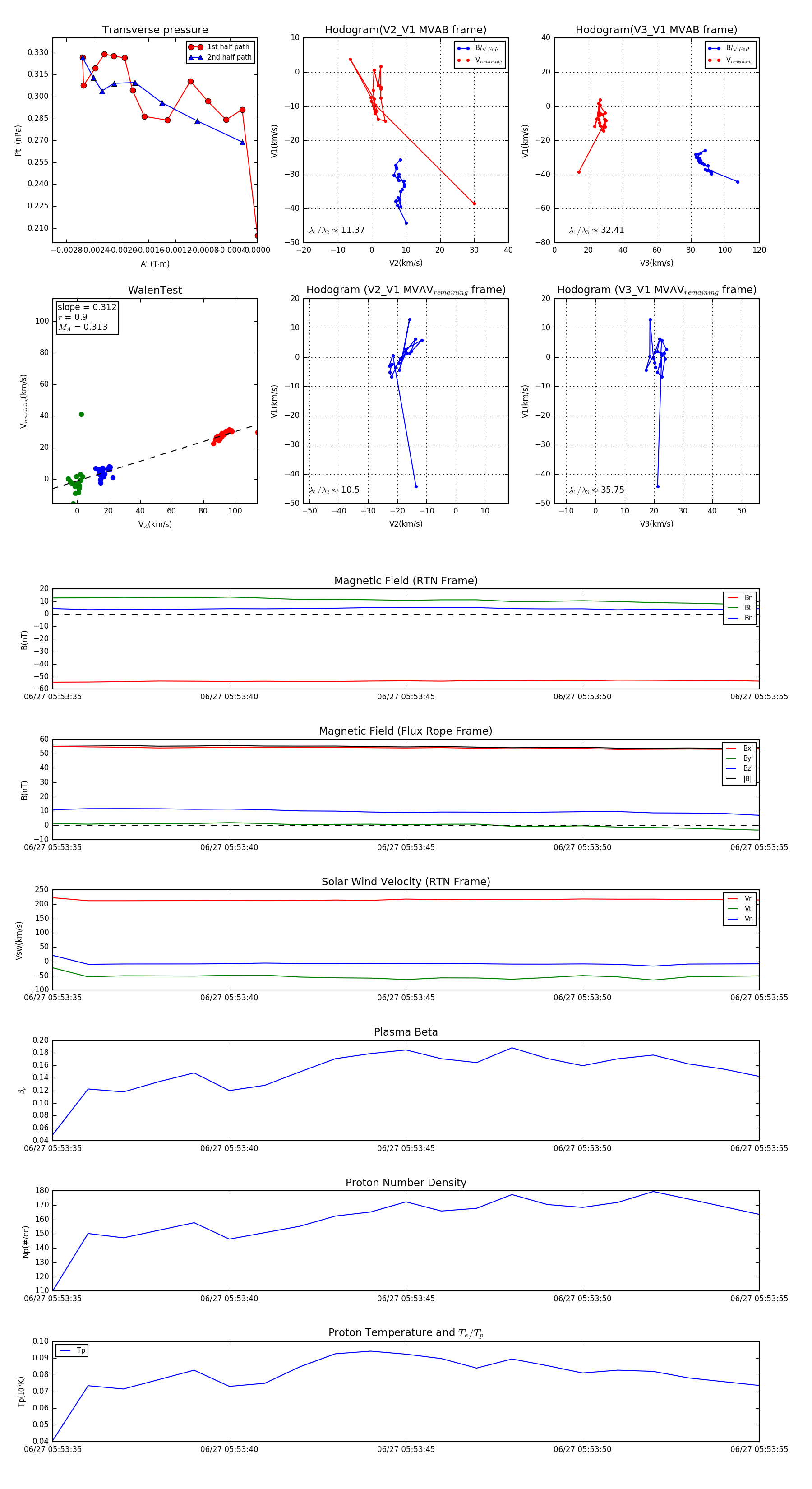
Flux Rope Event 2023-06-27 05:53:35 ~ 2023-06-27 05:53:55 (21 seconds)


plot