HOME   LIST
‹–   –›

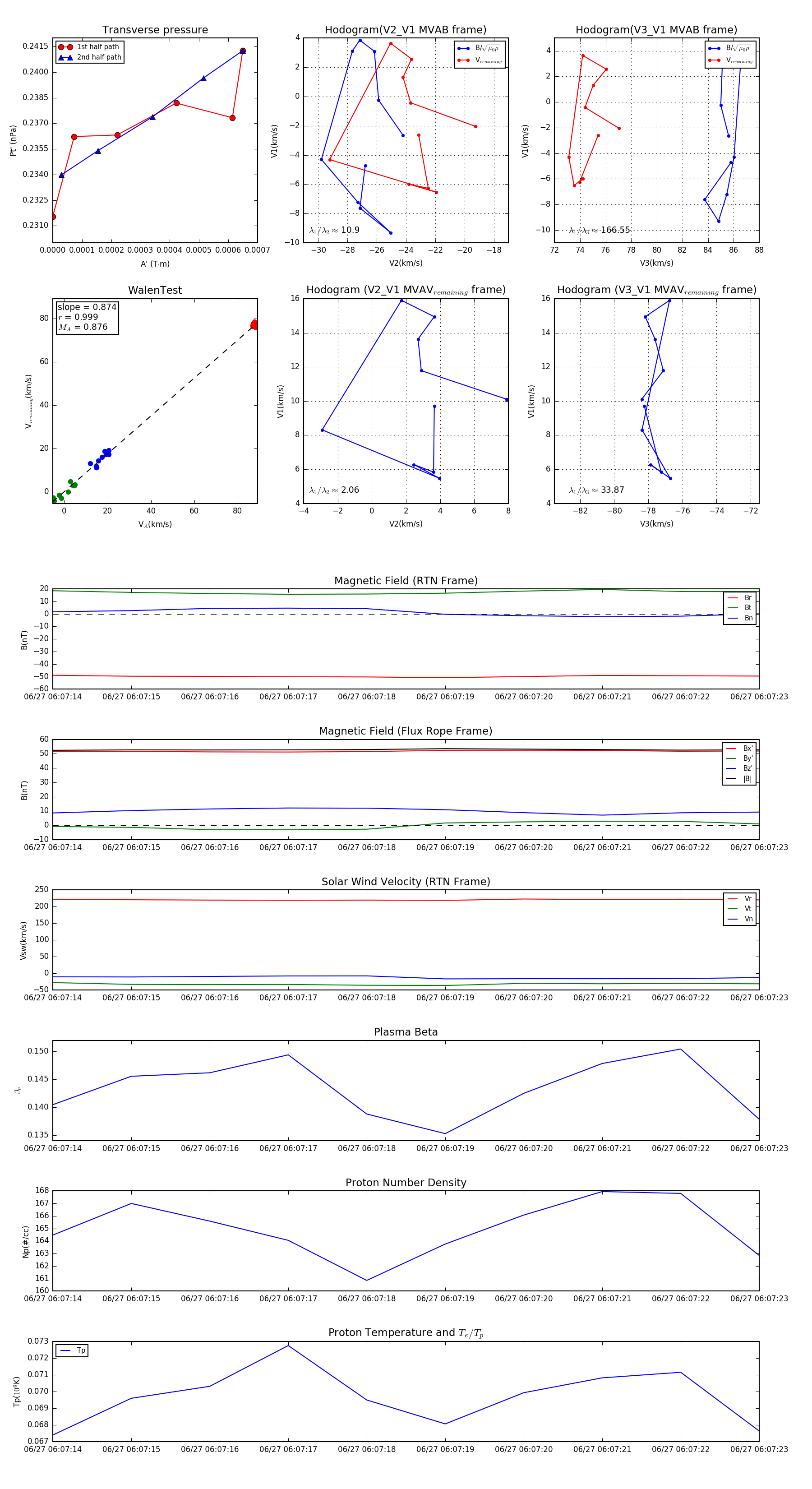
Flux Rope in 2023

Flux Rope Event 2023-06-27 06:07:14 ~ 2023-06-27 06:07:23 (10 seconds)


plot