HOME   LIST
‹–   –›

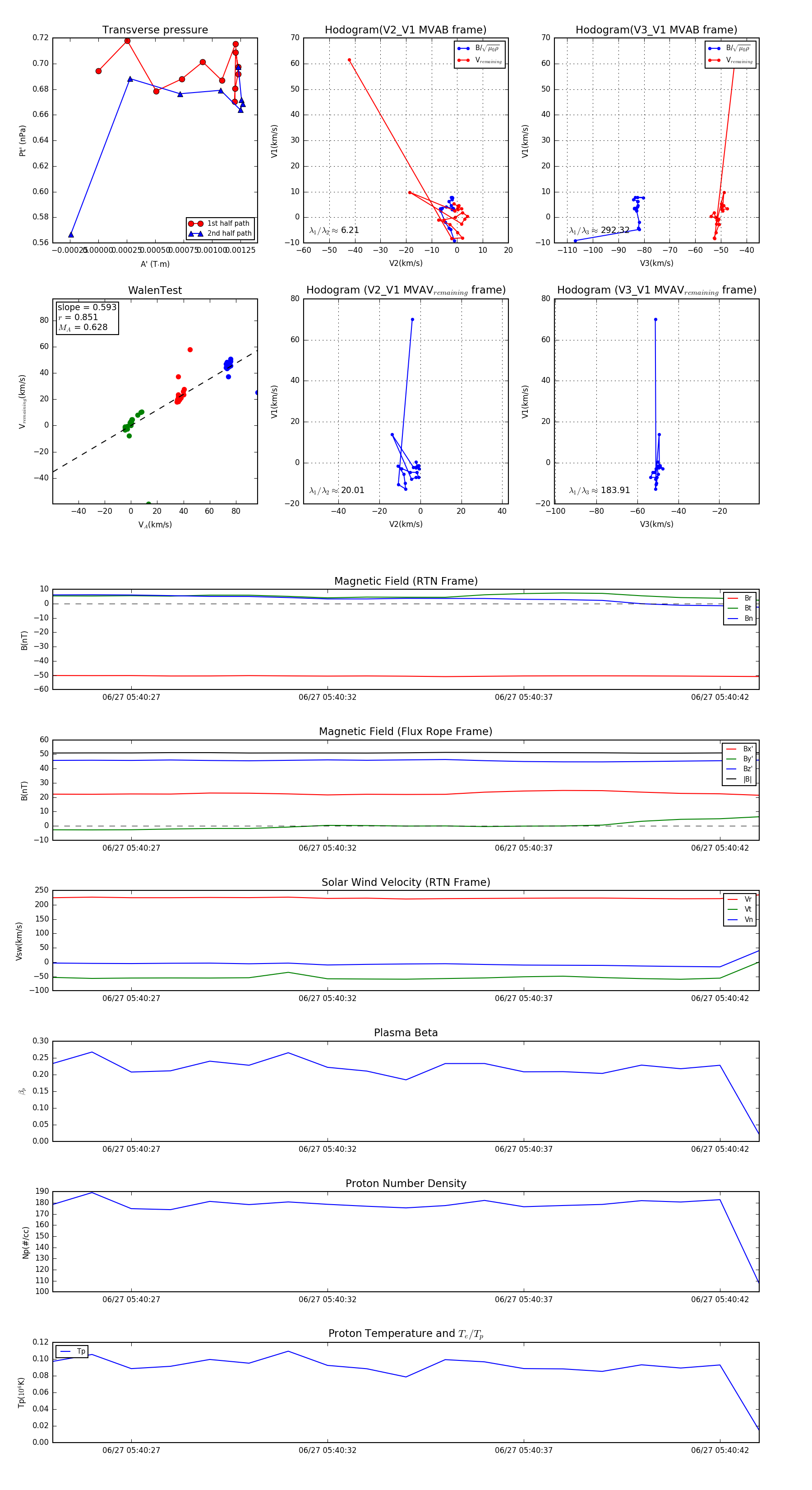
Flux Rope in 2023

Flux Rope Event 2023-06-27 05:40:25 ~ 2023-06-27 05:40:43 (19 seconds)


plot