HOME   LIST
‹–   –›

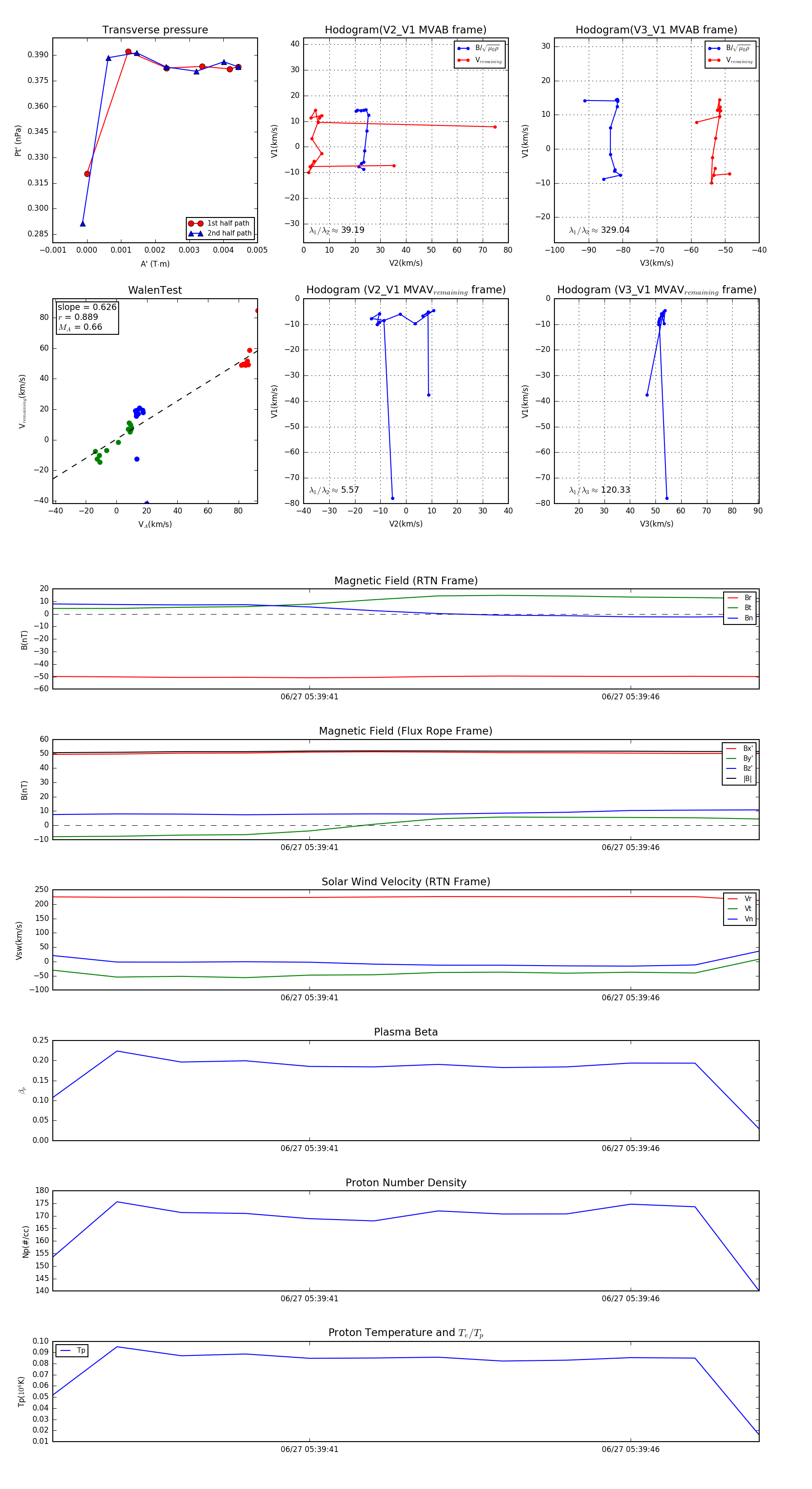
Flux Rope in 2023

Flux Rope Event 2023-06-27 05:39:37 ~ 2023-06-27 05:39:48 (12 seconds)


plot