HOME   LIST
‹–   –›

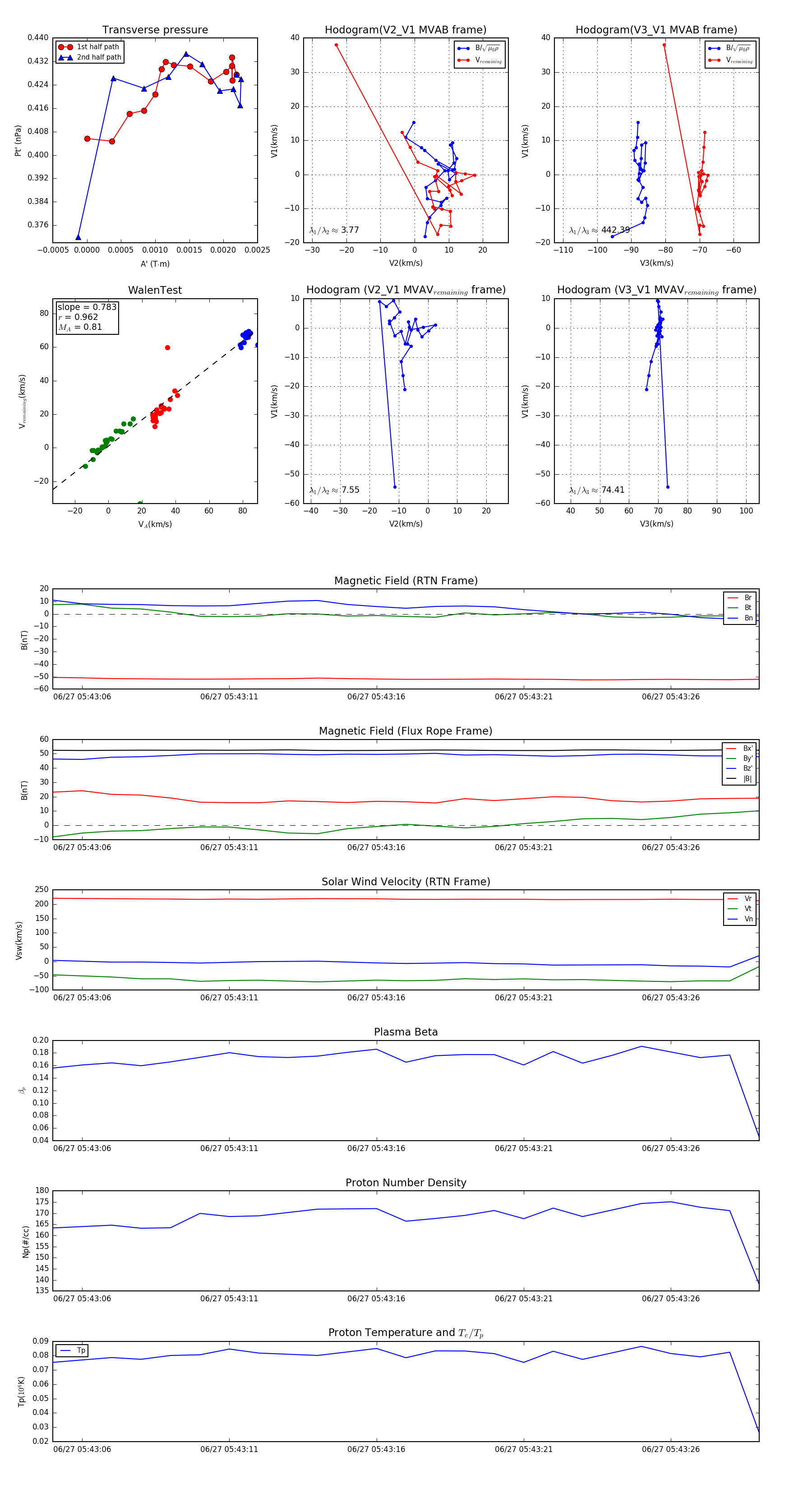
Flux Rope in 2023

Flux Rope Event 2023-06-27 05:43:05 ~ 2023-06-27 05:43:29 (25 seconds)


plot