HOME   LIST
‹–   –›

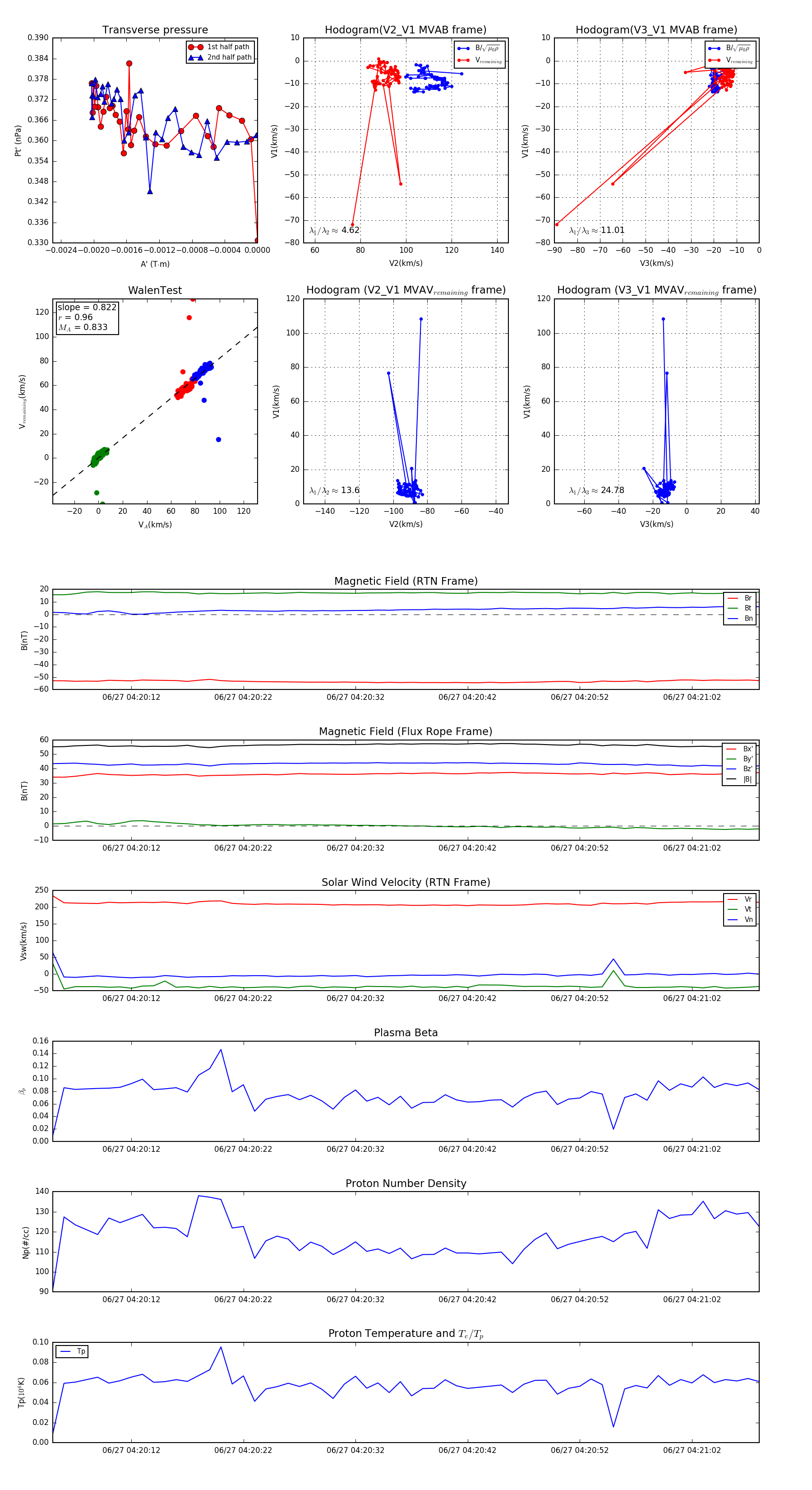
Flux Rope in 2023

Flux Rope Event 2023-06-27 04:20:05 ~ 2023-06-27 04:21:08 (64 seconds)


plot