HOME   LIST
‹–   –›

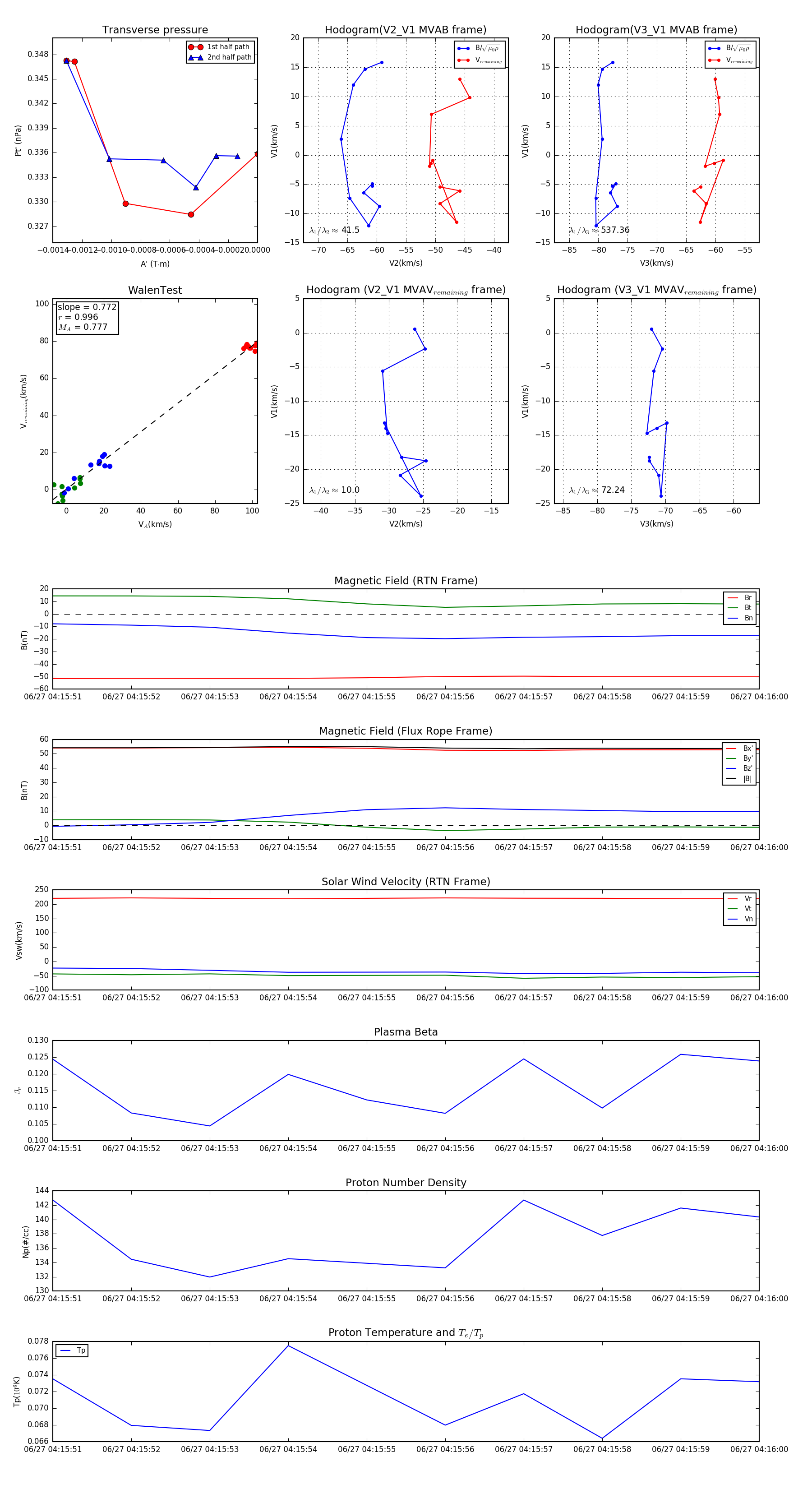
Flux Rope in 2023

Flux Rope Event 2023-06-27 04:15:51 ~ 2023-06-27 04:16:00 (10 seconds)


plot