HOME   LIST
‹–   –›

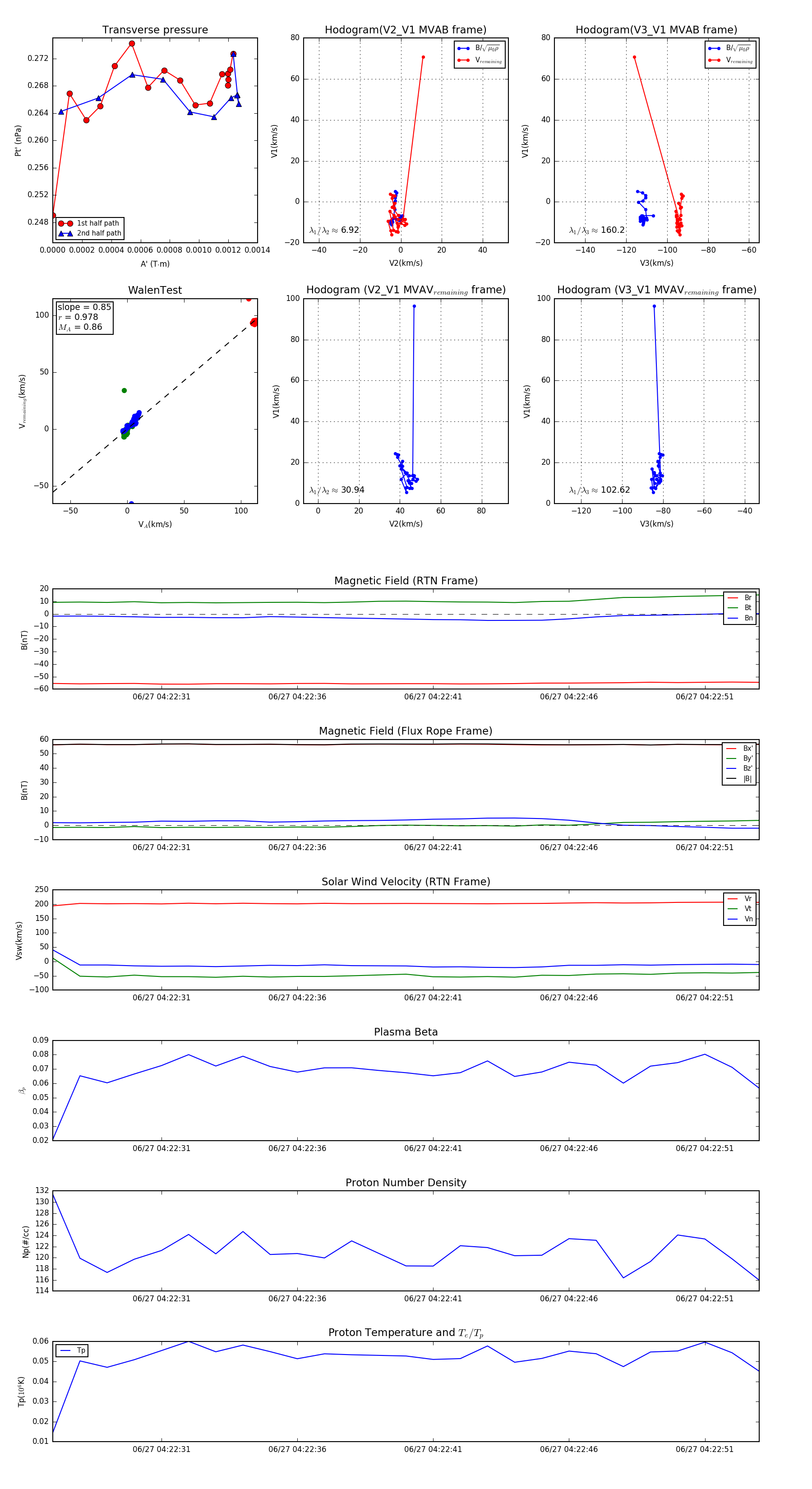
Flux Rope in 2023

Flux Rope Event 2023-06-27 04:22:27 ~ 2023-06-27 04:22:53 (27 seconds)


plot