HOME   LIST
‹–   –›

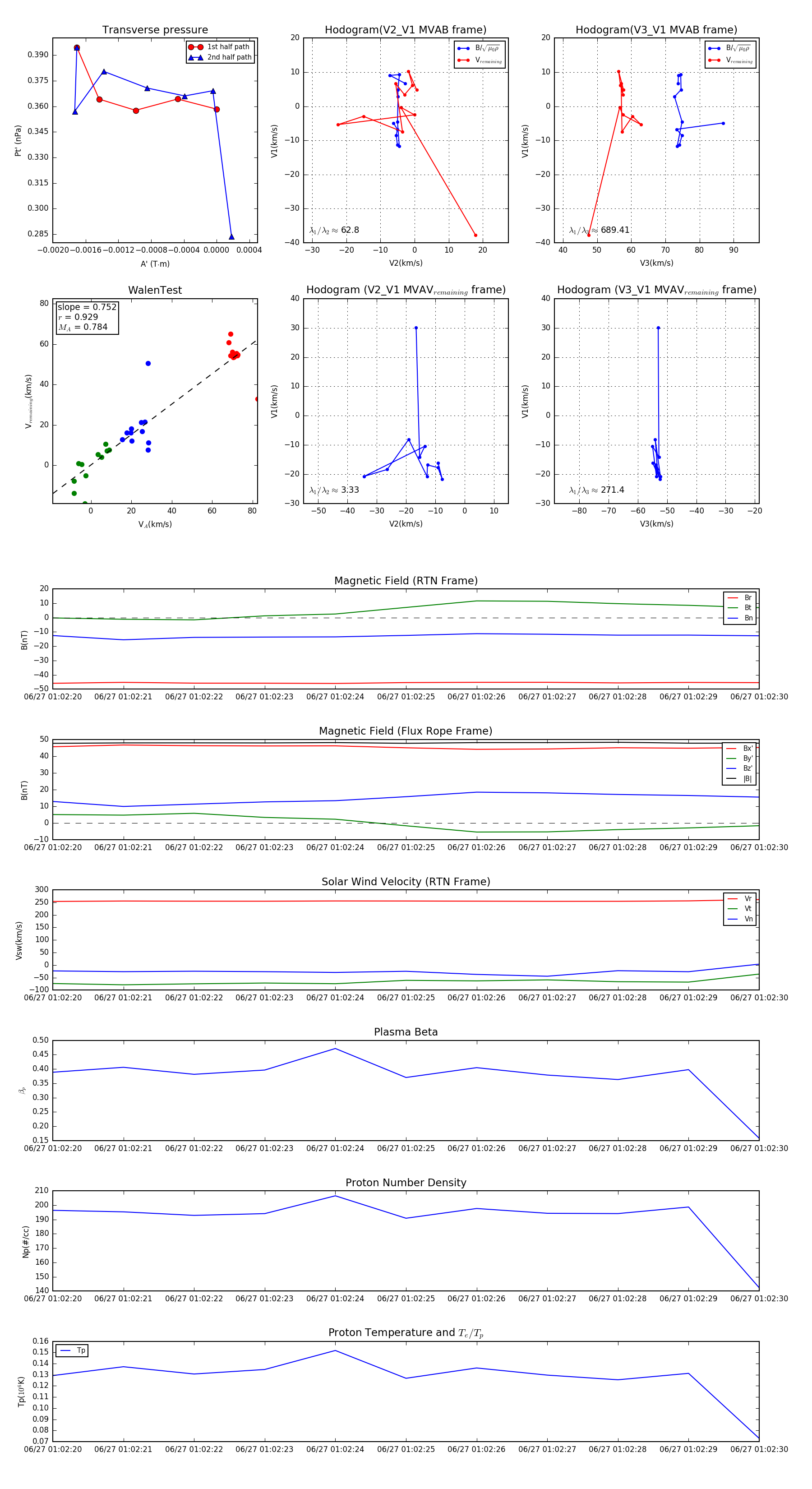
Flux Rope in 2023

Flux Rope Event 2023-06-27 01:02:20 ~ 2023-06-27 01:02:30 (11 seconds)


plot