HOME   LIST
‹–   –›

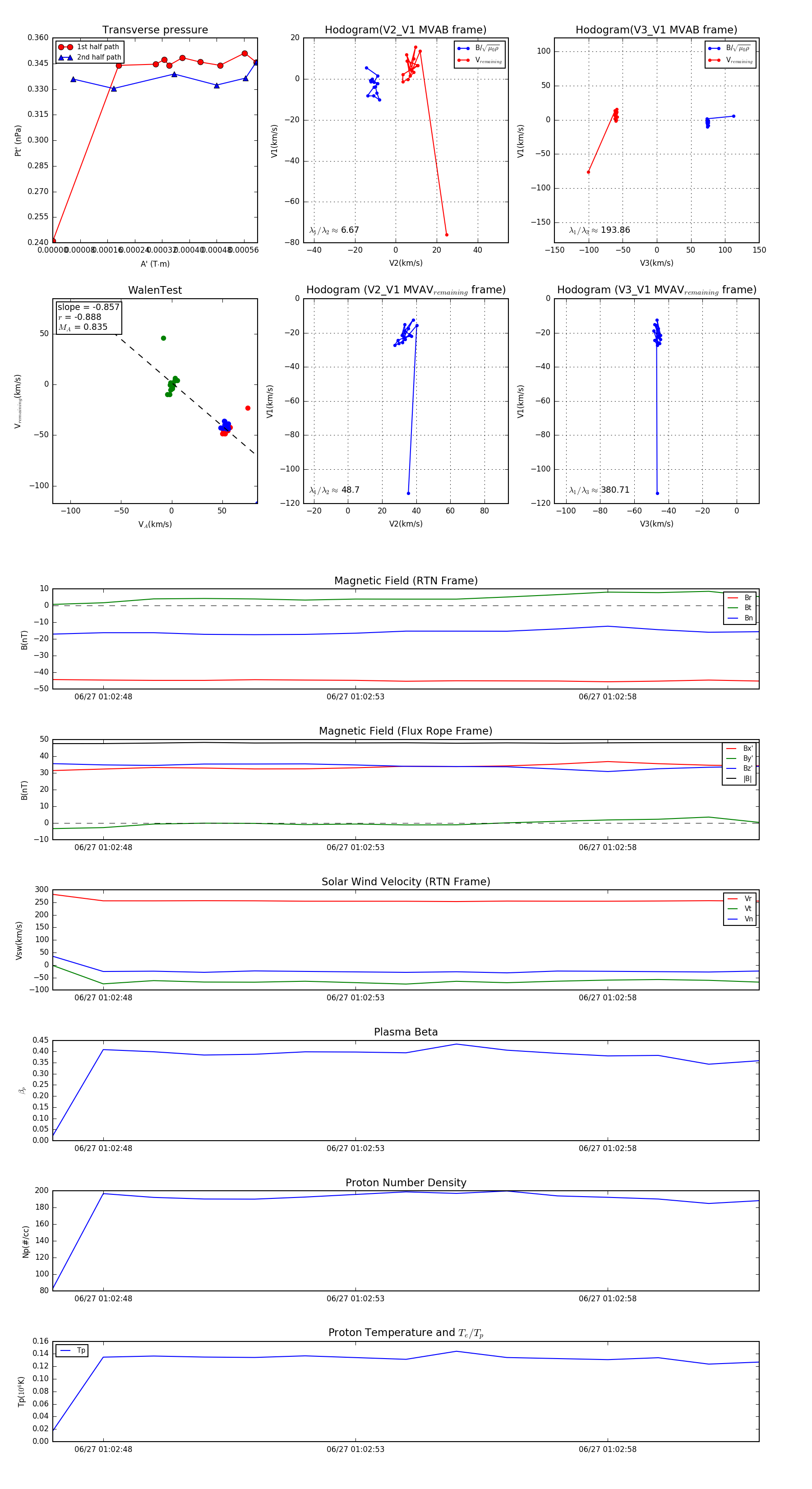
Flux Rope in 2023

Flux Rope Event 2023-06-27 01:02:47 ~ 2023-06-27 01:03:01 (15 seconds)


plot