HOME   LIST
‹–   –›

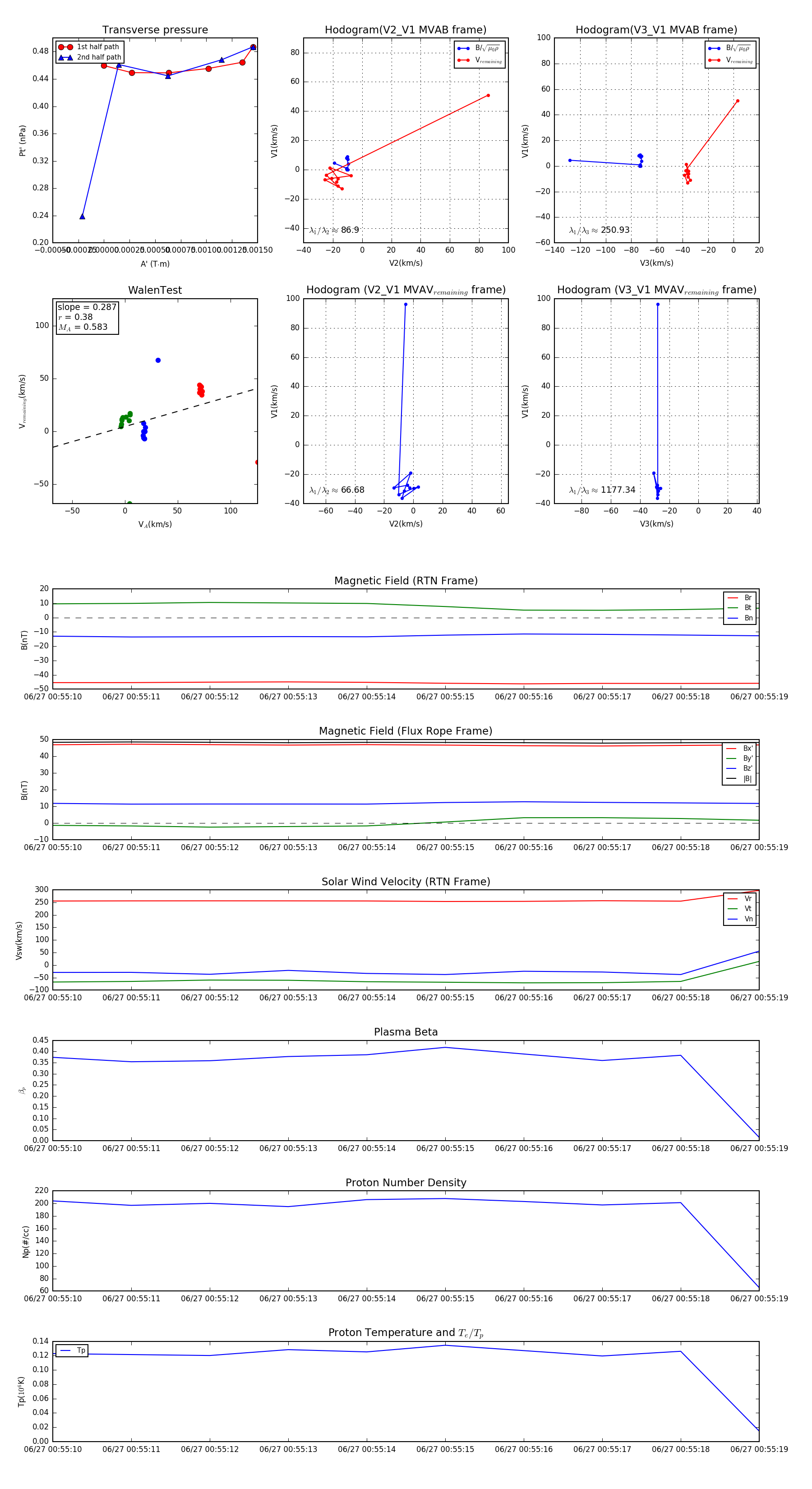
Flux Rope in 2023

Flux Rope Event 2023-06-27 00:55:10 ~ 2023-06-27 00:55:19 (10 seconds)


plot