HOME   LIST
‹–   –›

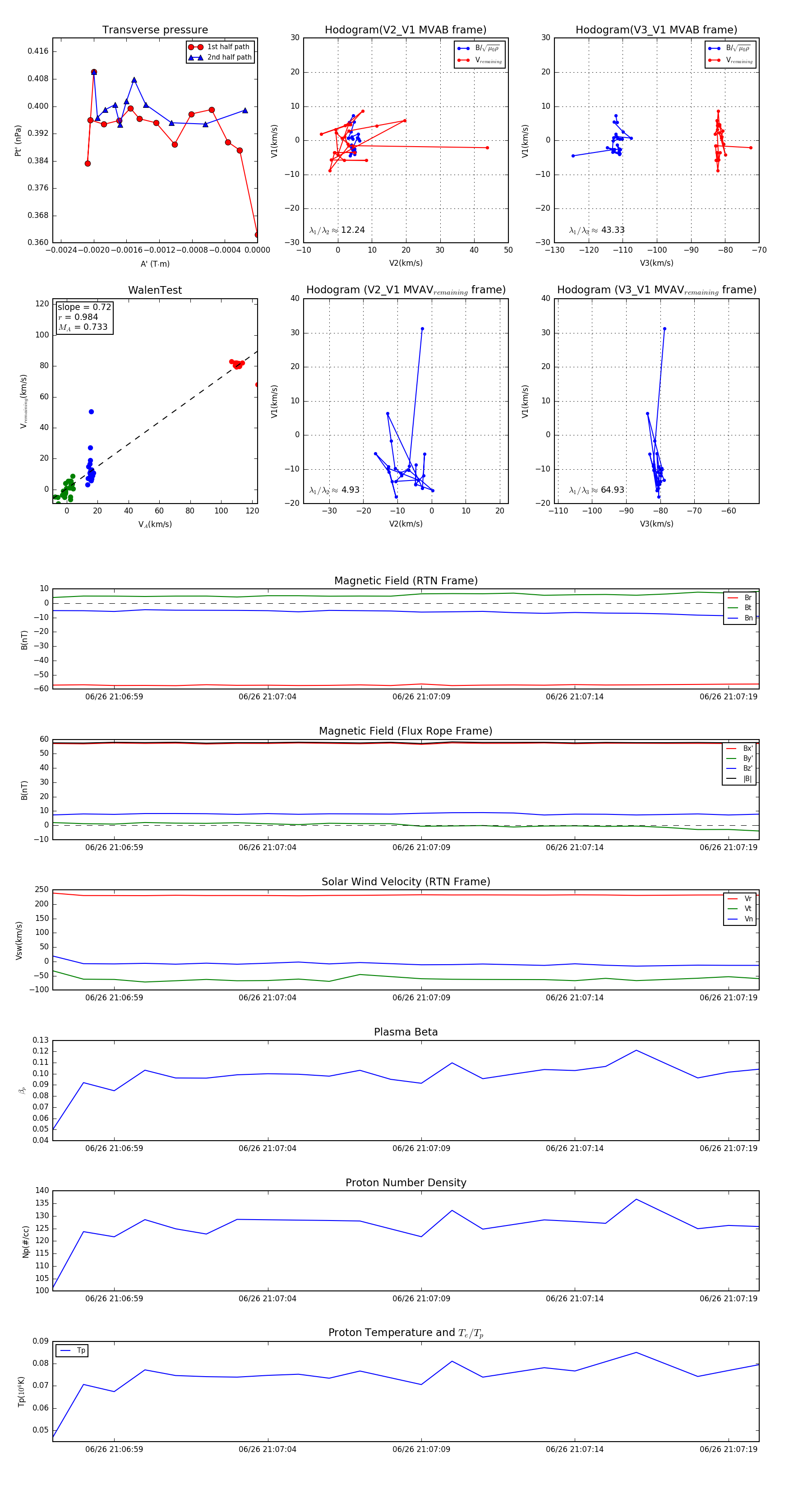
Flux Rope in 2023

Flux Rope Event 2023-06-26 21:06:57 ~ 2023-06-26 21:07:20 (24 seconds)


plot